國人一生平均動9次刀! 手術後該補充哪些營養? 醫:疏忽保養「死亡率恐翻2倍以上」
- 小
- 中
- 大
在傳統醫療觀念中,手術多被視為單一事件;然而隨著術後加速康復(Enhanced Recovery After Surgery,簡稱ERAS)理念興起,圍手術期的整體照護日益受到重視。現代醫療已將營養從術後補充提升為「術前 7 天至術後 30 天」皆不可或缺的核心策略,強調以肌肉健康為基礎,全面提升康復效率。
潮健康/編輯部
手術後營養不良風險攀升 恐衝擊患者復原進度
在傳統醫療觀念中,手術多被視為單一事件;然而隨著術後加速康復(Enhanced Recovery After Surgery,簡稱ERAS)理念興起,圍手術期的整體照護日益受到重視。現代醫療已將營養從術後補充提升為「術前 7 天至術後 30 天」皆不可或缺的核心策略,強調以肌肉健康為基礎,全面提升康復效率。
2025 年被視為台灣圍手術期營養照護的元年,除首度公布本土指引外,台灣靜脈暨腸道營養醫學會、台灣術後加速康復學會及中華民國營養師公會全國聯合會三大專業學會更共同啟動全台首屆示範中心計畫,於高雄醫學大學附設中和紀念醫院、國立臺灣大學醫學院附設醫院、臺中榮民總醫院、中國醫藥大學附設醫院共四家醫院試辦,加速指引落地。
台灣靜脈暨腸道營養醫學會理事長暨高雄醫學大學附設中和紀念醫院院長王照元教授提醒:「圍手術期間補充營養應遵從『高蛋白、適量熱量』的原則,避免盲目攝取高熱量食物導致脂肪堆積、甚至代謝負擔。優質蛋白質、支鏈胺基酸和 HMB 等精準營養配方可以提升肌肉健康、促進肌肉合成、抑制流失 、降低發炎反應 ,穩定補充適量精準營養,有望減少併發症發生率與術後恢復時間。」

肌肉沒顧好手術風險恐升高 「圍手術期」營養補充刻不容緩
台灣每天平均進行將近七千件手術,而國人一生平均需要進行約9次大小不同的手術。然而,如果住院手術前、後,沒有積極提升營養照護,可能引發健康危機。「圍手術期營養照護,顧名思義就是透過完善的營養照護來『包圍手術』,建議在術前至少7天開始延續至術後30天積極準備。因手術會造成組織破壞引起發炎反應,加速肌肉流失 ,若無法及早且持續改善肌肉與營養補充狀態,將會加劇術後併發症的發生率!」
衛生福利部中央健康保險署顏家瑞副署長比喻:「如果病人在肌肉健康不盡理想的狀態進行手術,就像是一台引擎缺乏保養的賽車,要進行一場高強度賽事,不僅比賽狀況會受到衝擊,還可能讓損耗加劇,未來維修的時間與成本也會大幅增加。若想要讓身體這輛賽車跑得久、跑得穩,從術前就該開始累積實力,做好萬全的『暖身與整備』。」
「雖然不同科別手術的風險不同,但研究顯示,手術後患者營養不良或肌少症的風險都高達84%之多 ,平均每五個人就有四個人健康危『肌』。」,王照元理事長提醒:「若消極維持圍手術期營養照護,手術部位感染風險將會提高2.3倍 ,可能需要二次開刀;還會直接衝擊患者的預後,其30天內的再住院率、死亡率、以及手術部位感染將會激增2倍以上;對於照護者以及醫療體系而言,還可能增加高達五十萬的支出。可以見得,未能妥善規劃圍手術期營養照護,對於患者、照護者、醫療體系等都會帶來沉重的負擔。」
70公斤患者每日需84克蛋白質 精準營養配方讓增肌更有效率
有鑑於肌肉狀態與術後併發症風險、住院時間及長期健康密切相關,因此,圍手術的營養照護已不再僅關注熱量補充,而是進一步將肌肉健康定調為重要基礎。而想要改善肌肉狀態,絕非攝取大量熱量即可,需要適量蛋白質以加速肌肉生成,更進階的做法則是要避免肌肉損耗。
王照元理事長指出,手術前蛋白質的每日建議攝取量為每公斤1.2公克,舉例而言,70公斤的患者每日就必須補充84公克蛋白質。為了精準補充可以改善肌肉健康的營養,也建議可以選擇優質蛋白質、支鏈胺基酸和 HMB 等精準營養配方,其可促進蛋白質合成、抑制肌肉流失、降低發炎反應,有望縮短住院時間29%、降低手術部位感染風險高達41%、30天再住院率更大幅降低46.9%,有望提升預後、減輕照護負擔。

接軌國際、在地落實 台灣走入圍手術期新紀元
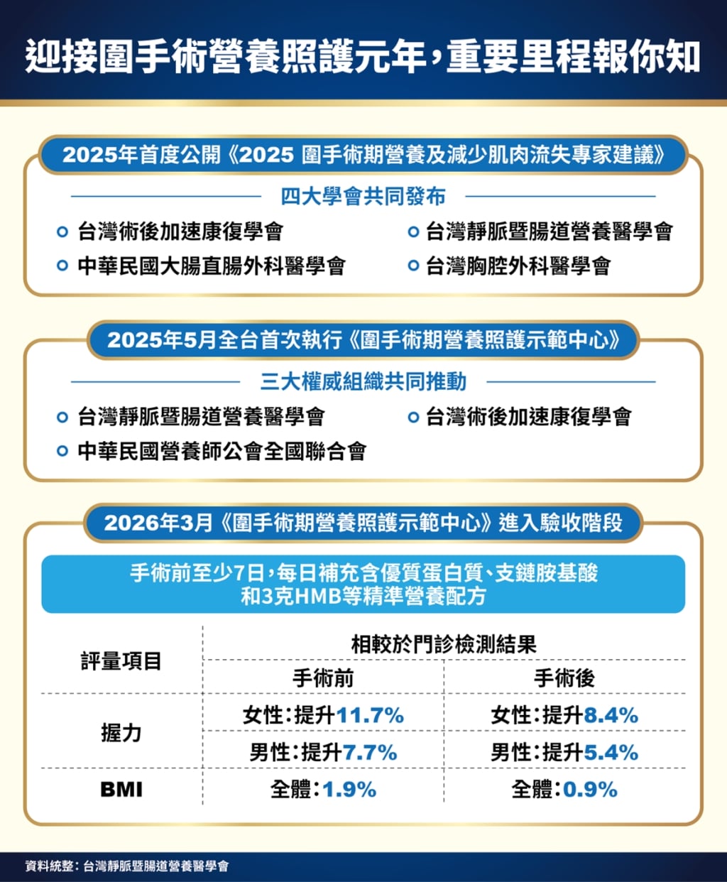
王照元理事長說明,去(2025)年台灣術後加速康復學會、台灣靜脈暨腸道營養醫學會、中華民國大腸直腸外科醫學會及台灣胸腔外科醫學會共同發布《2025 圍手術期營養及減少肌肉流失專家建議》,成為我國圍手術營養照護的重要基礎。
為了確保指引能夠被落實,台灣靜脈暨腸道營養醫學會、台灣術後加速康復學會、中華民國營養師公會全國聯合會合作,共同舉辦台灣首次的圍手術期營養照護示範中心計畫。此計畫自去(2025)年5月起啟動後,彙整了醫師、營養、護理、復健等臨床專家建議,建立跨專業共識,共同訂定標準化流程與實務規範,並於同年9月正式執行至今 (2026) 年3月。
圍手術期營養照護示範中心計畫已進入驗收階段,初步成果顯示術前提升肌肉與營養狀態至關重要。試辦醫院指出,經過至少7天的術前營養介入後,女性握力提升11.7%、男性提升7.7%,BMI平均增加1.9%,整體肌肉與營養指標均明顯改善。即使在手術後出現生理消耗,相關數值仍優於門診基準,女性與男性握力分別維持8.4%與5.4%的增幅,BMI亦高出約0.9%。結果顯示,提早於術前開始營養介入,可為病人建立更扎實的體能基礎,強化整體康復韌性,凸顯落實圍手術期營養照護的重要性。
顏家瑞副署長表示,全球手術照護模式正加速轉型,圍手術已成為提升醫療品質與效率的重要策略。藉由跨專業合作,不僅可以幫助患者提早出院、降低治療負擔;對醫療體系而言,還能減輕醫療量能的壓力。未來健保也將持續與醫護人員以及民眾齊心,提供全方面的支持。
延伸閱讀:







