衛福部修訂《特管法》 6大醫學會發聲明:反對「強制評鑑、溯及既往」
2025-11-24 21:21
- 小
- 中
- 大
圖、文/品觀點今(24)日六大醫學會共同發布嚴正聲明,強烈反對衛福部修訂「特定醫療技術檢查檢驗醫療儀器施行或使用管理辦法」部分條文,關鍵是最近衞福部石崇良部長,以整頓醫美亂象為理由, 揮舞大刀整肅醫療產業。表面上訴求保障「民眾醫療安全」,把未受過足夠訓練的PGY(畢業後一般醫學訓練生),趕回去重修;不夠格的,也不能執行美容醫學手術。立法委員們似乎也被這主要意見說服,民眾乍看之下理直氣壯、毫無問題。其實,衞福部真正目的在「夾帶」兩個違法違憲法條:「強制」評鑑和「溯及既往」。六大醫學會一向全力支持「專業,專科」,但是不能冠冕堂皇被利用為幌子,變相「專制」。
圖、文/品觀點
今(24)日六大醫學會共同發布嚴正聲明,強烈反對衛福部修訂「特定醫療技術檢查檢驗醫療儀器施行或使用管理辦法」部分條文,關鍵是最近衞福部石崇良部長,以整頓醫美亂象為理由, 揮舞大刀整肅醫療產業。表面上訴求保障「民眾醫療安全」,把未受過足夠訓練的PGY(畢業後一般醫學訓練生),趕回去重修;不夠格的,也不能執行美容醫學手術。立法委員們似乎也被這主要意見說服,民眾乍看之下理直氣壯、毫無問題。其實,衞福部真正目的在「夾帶」兩個違法違憲法條:「強制」評鑑和「溯及既往」。六大醫學會一向全力支持「專業,專科」,但是不能冠冕堂皇被利用為幌子,變相「專制」。
如同最近「健保補充保費」一開始衞福部跟行政院報告,也乍看沒問題,賺錢繳稅立意良好,天經地義。為什麼後來七小時就收回政策?因為後來真相揭露,其實是舖天蓋地徵收,沒有極限,當然民意沸騰。
↑圖說:如同細胞一樣,以健保為核心的醫療生技,如果任由病毒,自由基破壞(不利的法規和違法行為),健保‘’細胞‘’將被擊穿,持續崩壞。(圖片來源:六大醫學會聯合提供)
醫療基層有聲音傳出,原來政治風格等於人的性格,「夾帶」,「擴權」已成習慣。這次重施故技,權力的傲慢隱藏背後真正目的:全面限縮基層診所。台灣美容醫學產業全國聯合會蔡豐州理事長表示:「民主國家從未以專業之名,強制要求「評鑑」任何產業,而是以輔導鼓勵獎勵取代罰款,法規也從未溯及既往。這是修法以合法掩護違法,朝全面管制醫療產業做準備。」利用醫師專業信仰和堅持,捆綁偷渡違法的惡意。「呼籲醫界應以大局觀團結,為了下一代,勿被己利分化,造成長遠健保和自費擺盪雙殺。」據了解,衞福部不僅打算首開歴史惡例「強制」,評鑑更單獨給「醫策會」或特定機構承攬, 扶植其成為唯一「壟斷」,不受國會監督,權力無限大的巨物。
政府公告顯示,醫療事故其實各科都有,但是媒體只報導醫美,剛好送槍給主管機關,當磨刀「石」。台灣微整形美容醫學會陳俊光理事長強調:「本會成立20年來,不斷從事醫美教育訓練,對於微整形醫師的認證也有考核標準,建議部長要與各醫學會溝通,才能真正改善醫美亂象。」政府似乎誤以爲把不夠專業的PGY少數人趕回醫院,破壞「專科制度」重新分割那些科可以手術,就可以挽救健保崩壞?! 台灣顏面整形重建外科醫學會羅盛典理事長更是語重心長的說:「過去從沒有法規溯及既往,立法委員應該正視法規正義,傾聽人民聲音,勿被蒙蔽。」
「唇亡齒寒」,擴權違法違憲,未來醫療下行,任何醫療科別和生技公司都將無法倖免。政府其他部會扶植生技產業的用心,將被衞福部一紙「扯後腿」命令徹底摧毀。選舉是一時的,基層/產業,法制是永久的。此修法若通過,將成為世界笑柄,降低台灣醫療生技國際競爭力,尤其「境外違法醫療轉介」日益猖獗,主管機關不但不處理,卻轉而嚴管自己的醫療環境,本末倒置,導致醫事人員大量出走,後果將是全民承擔。而其他民生產業亦將人人自危,進而擴大民怨浪潮。
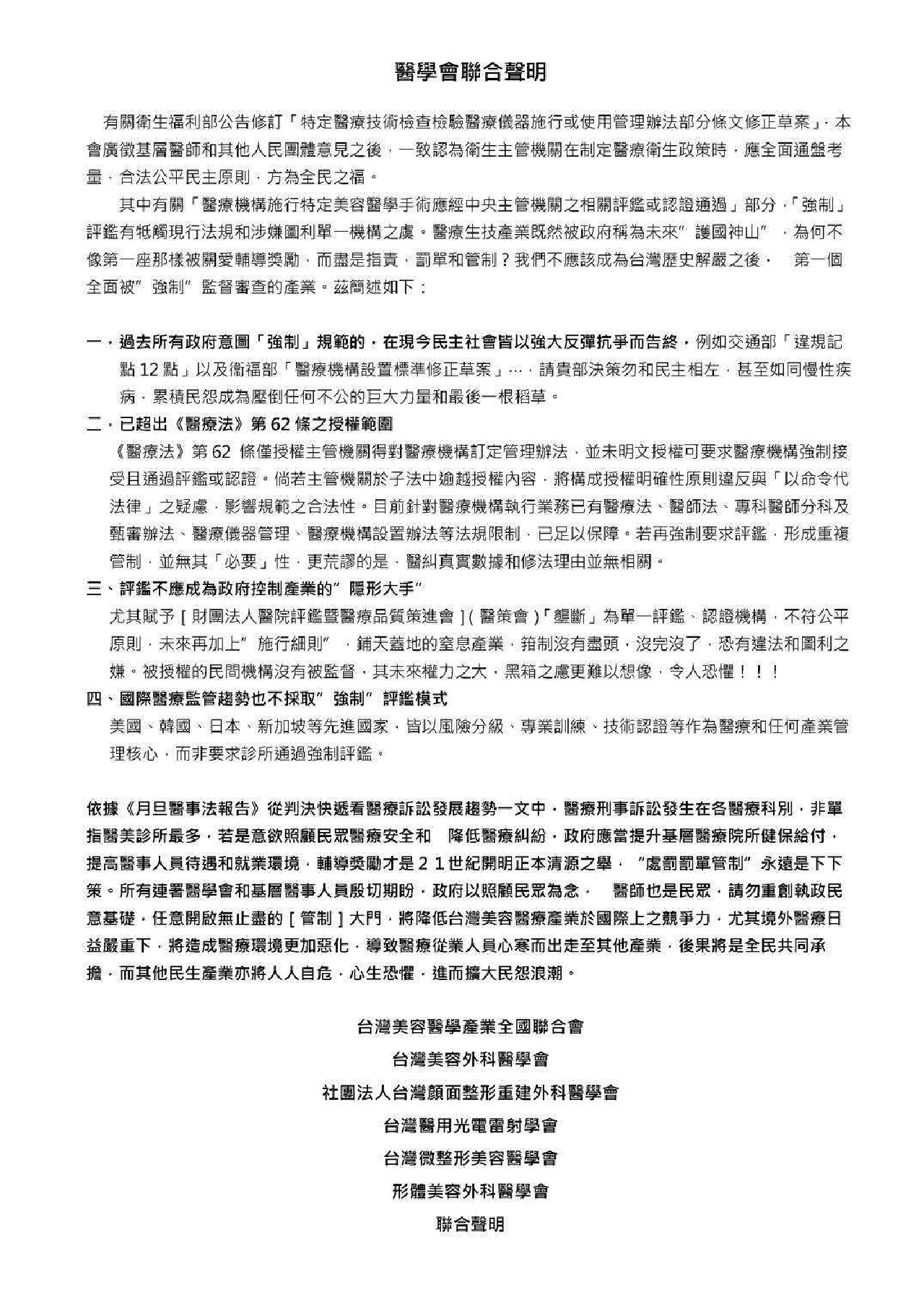
↑圖說:六大醫學會共同發布嚴正聲明,強烈反對衛福部修訂「特管法」部分條文。醫學會指出,衛福部石崇良部長以整頓醫美亂象為由,表面保障民眾醫療安全,實則夾帶「強制評鑑」和「溯及既往」兩項違法違憲條文。六大醫學會支持專業專科,但反對以此為幌子變相專制擴權。(圖片來源:六大醫學會聯合聲明)
{PLAYICON}
{PLAYICON}

{PLAYICON}
