12億成交! 全台最貴信義豪宅''陶朱隱園''睽違7年賣出第2戶
2025-10-23 18:51
- 小
- 中
- 大
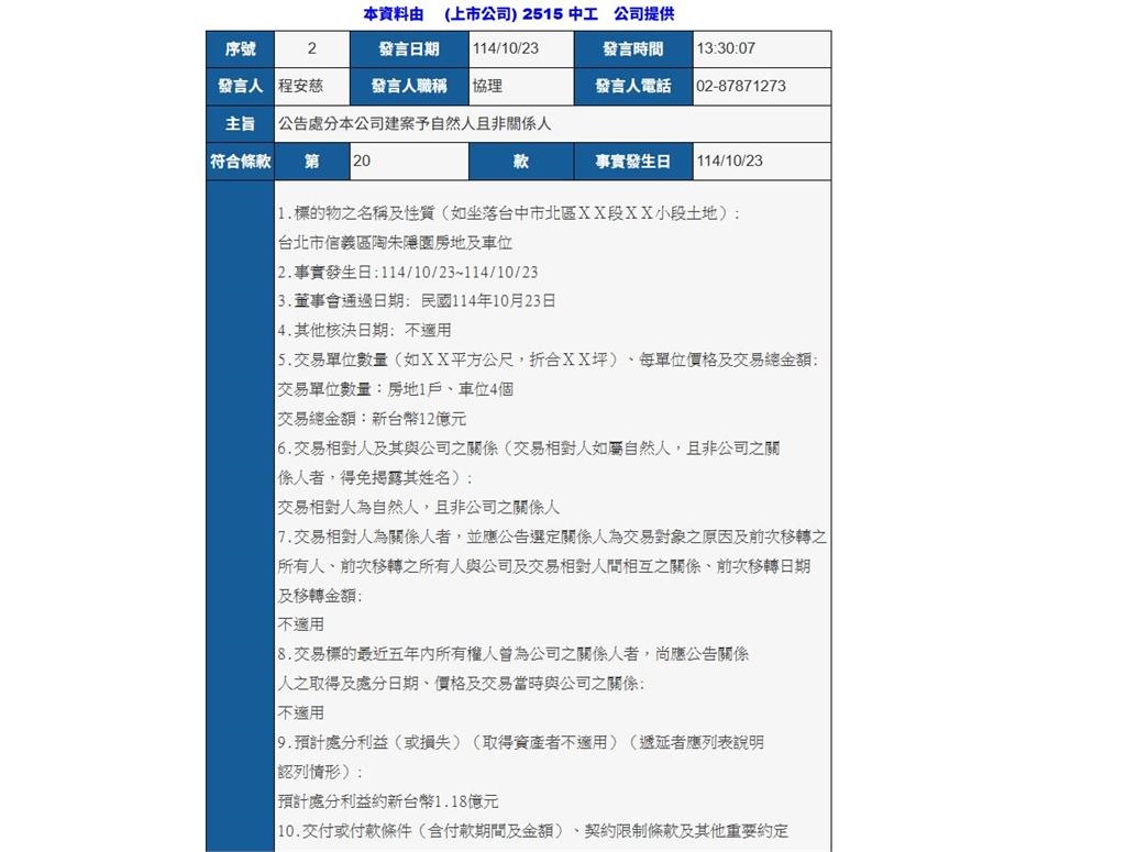
財經中心/陳妍霖 莊柏驊 台北報導號稱全台最貴、台北信義區旋轉豪宅「陶朱隱園」,從2018年完工後,睽違7年,終於賣出第二戶,是位在17樓,以每坪近400萬、四個大車位、總價12億成交,寫下台灣豪宅單價最高紀錄,今天「中華工程」發布重訊,證實這項消息,不過對照2023年的內部人交易,房價已經腰斬!
財經中心/陳妍霖 莊柏驊 台北報導
號稱全台最貴、台北信義區旋轉豪宅「陶朱隱園」,從2018年完工後,睽違7年,終於賣出第二戶,是位在17樓,以每坪近400萬、四個大車位、總價12億成交,寫下台灣豪宅單價最高紀錄,今天「中華工程」發布重訊,證實這項消息,不過對照2023年的內部人交易,房價已經腰斬!
豪奢的宴會廳,300坪的室內空間,完全沒有梁柱,連電梯都超豪華,救護車可以直接進入,開進家中,從室內到外觀,獨特設計,曾吸引Discovery探索頻道團隊拍攝,備受矚目,繼2023年內部人交易7樓的一戶18億,現在這棟全台最貴的豪宅「陶朱隱園」,又有新買家。

中華工程發布重訊,以12億成交,位在17樓,1戶加4個車位,如果一個車位約500萬,扣除車位坪數跟價格,換算下來,等於每坪393.33萬,對比當初開價每坪600萬、共18億相比,雖然有降價,但成交價12億還是讓人瞠目結舌,不過外界好奇,到底買家是誰?


產業資深顧問陳子昂分析說,「對一般人而言,12億誰拿得出來,所以這個很明顯的一定是科技界的大老闆,他們身價動輒百億以上,或者動輒千億以上,那對他們而言陶朱隱園這個,它是第一戶,可能會成為大家關注的焦點,所以我覺得我的判斷應該會是科技業的大老闆。」
陳子昂進一步指出,「房地產狀況很不好,那房地產又是國內內需的火車頭,所以如果房地產在這一波陶朱隱園的點火效應下,能夠讓房地產谷底回升,它又是內需的火車頭,或許能夠讓台灣的內需產業開始向上蓬勃發展,所以我覺得能夠透過陶朱隱園的點火效應,其實對我們台灣的總體經濟的內需,或許是一個好消息。」
外界猜猜猜,但中華工程保密到家,連''實價登錄''都還沒上,查無任何資訊,買主低調又神秘,不過,根據陶朱隱園的管理費一個月將近16萬,一年190萬的管理費也令人咋舌!
房市企劃研究總監暨發言人陳炳辰分析說,「如果是買方的話,也有可能是在於說,他可能是跟這些開發方或建商有一些私底下的交情,如果今天是長期沒有再去做交易的這種物件,有時候就會希望可能是由這個相對之下,只是沒有曝光的這些關係來去做購置,可能會有一些買氣的帶動,或是甚至是說,它有一些行情可以讓整體市場上面的買家來去做參考。
事實上,陶朱隱園完工七年來只成交兩戶,而且兩年價格相差近50%,而總戶數40戶的數量要怎麼消化,也成為市場談資。
延伸閱讀

指數型基金成新藍海 富邦投信搶攻美股長期投資熱潮
2025-10-23 18:32
{PLAYICON}中國傾銷壓頂 台灣酯粒廠有規模卻難獲利 力麗止血停產瓶用酯粒 誰是下一家?
2025/10/23 17:54:46

陶朱隱園首戶12億成交「神祕買家」曝光!中工僅用「一句話」透露身份
2025-10-23 17:40

歷經3任市長、兩度更名 中部廠商終於圓夢 台中會展中心開幕 暗藏20年滄桑史
2025-10-23 17:46
{PLAYICON}13年讓資產成長777倍!華爾街傳奇操盤手彼得林區給投資人的5大建議
2025/10/23 18:22:20
{PLAYICON}永擎電子即將上市 童子賢笑說「抱孫了!」預告集團還有下一個孫子誕生
2025/10/23 18:00:52
