幼兒「海苔、香鬆」重金屬超標! 蝦皮、momo、台灣樂天都有賣
2026-03-30 10:58
- 小
- 中
- 大
CNEWS匯流新聞網記者陳鈞凱/台北報導家長網購小朋友吃的嬰幼兒食品要小心重金屬危機!台北市衛生局今(30)日最新稽查結果,發現在蝦皮購物、台灣樂天市場、momo購物網等知名通路上販賣的海苔、海苔酥及拌飯香鬆等,都有重金屬超標的違規產品在流通,已要求購物平台下架違規產品,業者屆期改正,否則可處新台幣3萬元以上、300萬元以下罰鍰。
CNEWS匯流新聞網記者陳鈞凱/台北報導
家長網購小朋友吃的嬰幼兒食品要小心重金屬危機!台北市衛生局今(30)日最新稽查結果,發現在蝦皮購物、台灣樂天市場、momo購物網等知名通路上販賣的海苔、海苔酥及拌飯香鬆等,都有重金屬超標的違規產品在流通,已要求購物平台下架違規產品,業者屆期改正,否則可處新台幣3萬元以上、300萬元以下罰鍰。
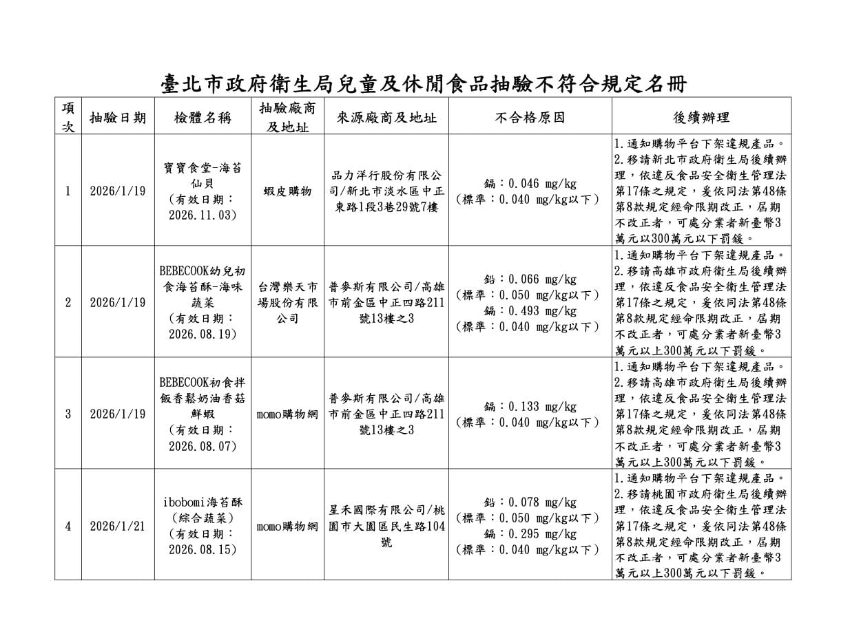
台北市政府衛生局是近期針對實體通路及各大網購平台進行抽驗,共計抽驗50件產品,結果在網購平台抽驗的10件產品中有4件不符合規定。
違規產品分別為蝦皮購物抽驗到的「寶寶食堂-海苔仙貝(有效日期:2026.11.03)」,檢出鎘0.046 mg/kg (標準:0.040 mg/kg以下),來源廠商為新北市品力洋行股份有限公司;台灣樂天市場股份有限公司抽驗到的「BEBECOOK幼兒初食海苔酥-海味蔬菜 (有效日期:2026.08.19),檢出鉛0.066 mg/kg(標準:0.050 mg/kg以下)、鎘0.493 mg/kg (標準:0.040 mg/kg以下),來源廠商為高雄市普麥斯有限公司。
momo購物網則有兩件抽驗產品違規,分別為「BEBECOOK初食拌飯香鬆奶油香菇鮮蝦(有效日期:2026.08.07),檢出鎘0.133 mg/kg(標準:0.040 mg/kg以下),來源廠商為高雄市普麥斯有限公司;「ibobomi海苔酥(綜合蔬菜)(有效日期:2026.08.15)」,檢出鉛0.078 mg/kg(標準:0.050 mg/kg以下)、鎘0.295 mg/kg (標準:0.040 mg/kg以下),來源廠商為桃園市星禾國際有限公司。
台北市衛生局表示,本次檢驗不符規定的4件產品均為網購之嬰幼兒食品,已責令購物平台下架,並依法辦理後續處置。其中針對產品來源屬外縣市者,已移請所轄衛生局後續辦理,若經查證屬實,將依違反食品安全衛生管理法規定,命業者限期改正;屆期不改正者,可處業者3萬元以上、300萬元以下罰鍰。
台北市衛生局提醒,由於嬰幼兒腸道吸收率高且代謝機制尚未成熟,對重金屬的敏感度遠高於成人。為守護孩童發育,呼籲家長應先立即盤點家中產品,若屬主管機關公告之違規品牌與批號,應立刻停止食用;並採多樣化飲食,避免長期食用單一食品以分散風險;最後確保日常攝取足夠的鈣、鐵、鋅等微量元素,利用礦物質間的競爭吸收機制,降低身體對重金屬的吸收率。
台北市衛生局強調,家長在選購學童零食或嬰幼兒食品時,應優先選擇外包裝標示完整、來源明確之產品,並仔細核對製造廠商、產地及營養資訊,確保商品在保存期限內,且符合適用年齡。此外,建議適量食用休閒食品以避免攝取過多熱量,並鼓勵學童多攝取當季新鮮蔬果,建立良好飲食習慣,以維護健康。

照片來源:台北市衛生局提供
《更多CNEWS匯流新聞網報導》
【文章轉載請註明出處】
免責聲明:本文為合作外稿授權《民視新聞網》原文轉載,如對內文有任何疑問請逕與原作單位確認。
{PLAYICON}



{PLAYICON}
{PLAYICON}