【內幕】警政署汰換警用步槍國造T65K2 改走國際招標
2026-03-29 20:20
- 小
- 中
- 大
圖、文/上報正當國軍部隊全面換裝新型T112戰鬥步槍之際,一般警察使用近40年的國造T65K2步槍亦將開始汰裝;不過,從警政署公告採購「警用步槍採購案」的規格,雖與國軍的T112戰鬥步槍規格類似,但採國際招標並未指廠給國防部軍備局,也就是未來軍警配置的手槍、戰鬥步槍等輕兵器將完全分道揚鑣。
圖、文/上報
正當國軍部隊全面換裝新型T112戰鬥步槍之際,一般警察使用近40年的國造T65K2步槍亦將開始汰裝;不過,從警政署公告採購「警用步槍採購案」的規格,雖與國軍的T112戰鬥步槍規格類似,但採國際招標並未指廠給國防部軍備局,也就是未來軍警配置的手槍、戰鬥步槍等輕兵器將完全分道揚鑣。

警察使用近40年的國造T65K2步槍將開始汰裝。(資料照片/讀者提供)

警政署採購「警用步槍採購案」的規格與國軍的T112(圖)戰鬥步槍類似。(資料照片/張哲偉攝)
警政署擬購2034枝步槍 規格參考國軍與特勤配置
依據政府採購網3月20日資訊,警政署委台灣銀行辦理採購「警用步槍採購案」,其預算金額1億5071萬2000元來採購2034枝警用步槍,採國際標方式於今年9月16日進行公開競標。

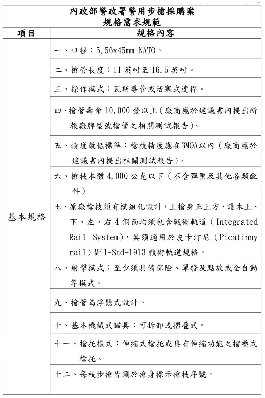
從警用步槍採購案公開的規格需求規範內容,其口徑:5.56x45mm NATO;槍管長度:11英吋至16.5英吋;槍枝本體4,000公克以下(不含彈匣及其他各類配件);原廠槍枝須有模組化設計,上槍身正上方,護木上、下、左、右4個面均須包含戰術軌道(Integrated Rail System),其須適用於皮卡汀尼(Picatinny rail)Mil-Std-1913戰術軌道規格;射擊模式:至少須具備保險、單發及點放或全自動等三種模式;槍托樣式:伸縮式槍托或具有伸縮功能之摺疊式槍托。雖與國軍的T112戰鬥步槍規格類似,其規格是參考目前各國採用的短管步槍,以及刑事局除暴特勤隊與保二總隊特勤中隊採購的步槍。


警用步槍採購案公開的規格需求。
過去警方配發的步槍都會參考國軍部隊的配備,1988年曾向當時的聯勤205廠採購國造T65K2步槍,配發到基層單位使用至今;而部分警方基層單位使用的美製M16A2步槍,則是警政署於1992年前後,為了強化霹靂小組(特種勤務隊)及部分保安警察部隊的火力,開始引進美製M16A2步槍。這批槍械主要用於取代過時的M1卡賓槍。2006 年警政署再次向美國採購了一批M4突擊步槍(M16步槍的改良縮短型),用以更換M16A2步槍,而這些被特勤隊更換的M16A2步槍則撥發給基層單位使用。
因應暴力犯罪與恐攻威脅 警政署啟動步槍汰換計畫
鑑於國際恐怖攻擊威脅以及國內重大暴力犯罪,為強化反恐及員警執勤安全,警政署致力於升級警用長槍裝備,以汰換老舊的槍枝。因此各特勤單位的輕兵器開始走向國際化,無論是手槍、狙擊槍、衝鋒槍與突擊步槍,都依其任務並參考各國特種部隊使用的武器裝備,採國際標採購所需的武器裝備,因此警方的特勤單位槍械裝備就不統一,各自採購所需。不過,大部分警察配發的手槍與步槍還是由警政署統一採購。
事實上,警政署從1990年代初期為汰換老舊的點38左輪手槍,就開始外購美國Smith & Wesson (S&W)廠牌的9公厘手槍作為制式裝備,同期也以國際標採購九公厘手槍子彈,S&W手槍在台灣警界服役超過20年,2015年才汰換由德製Walther手槍。而警用步槍除特勤單位外,都未汰換過,這次可望從「警用步槍採購案」將大部分警力使用的步槍升級到特勤單位的等級。(責任編輯:殷偵維)

警方自2015年改用德製Walther手槍。(取自NPA署長室臉書)
免責聲明:本文為合作外稿授權《民視新聞網》原文轉載,如對內文有任何疑問請逕與原作單位確認。
【原文出處】:【內幕】警政署汰換警用步槍國造T65K2 改走國際招標
延伸閱讀

航運大洗牌!荷莫茲危機催生新樞紐 「這港口」24天吞下一年轉運量
2026-03-29 18:25

「MAPS彗星」挑戰極限通過近日點 天文迷清明連假有望肉眼追星
2026-03-29 16:16
{PLAYICON}30歲女狂吃「EVE止痛藥」慘洗腎 醫揭1成分傷腎
2026/03/29 19:37:57

菲律賓與法國簽署軍事互訪協議 聯手強化南海因應中國威脅能力
2026-03-27 17:50
{PLAYICON}台灣車手Tiger Wu奪冠PCCJ! F1日本鈴鹿賽道響起國歌台人感動
2026/03/29 20:05:42
{PLAYICON}旅遊不便險 4 月新制上路 每人最多 2 張、定額理賠上限一次看
2026/03/29 19:53:33
