蔡瑞雪冰地倒猛料「遭抓包偷吃人夫」慘了?海外運動「藏愛關鍵時間線」全曝光
2026-03-04 09:40
- 小
- 中
- 大
娛樂中心/綜合報導「北一女神」蔡瑞雪過去分了富二代「微風男神」孫麥傑,年初又被傳出疑似有新戀情,近期更被爆料對象疑為已婚時尚KOL、同時也是《GQ》編輯長的凱文(那個凱文),近日再被指疑似與凱文「錯開時間差」來到日本北海道二世谷低調同遊滑雪,雖然社群上看似各自旅行,但時間點與行程高度重疊,引發外界熱議。
娛樂中心/綜合報導
「北一女神」蔡瑞雪過去分了富二代「微風男神」孫麥傑,年初又被傳出疑似有新戀情,近期更被爆料對象疑為已婚時尚KOL、同時也是《GQ》編輯長的凱文(那個凱文),近日再被指疑似與凱文「錯開時間差」來到日本北海道二世谷低調同遊滑雪,雖然社群上看似各自旅行,但時間點與行程高度重疊,引發外界熱議。

蔡瑞雪日前才在北海道曬出滑雪照並寫下「滑雪前先拍照」,火辣造型吸引粉絲狂讚。(圖/翻攝自IG@snowbabyq)
根據《鏡週刊》報導梳理時間線,2月17日清晨6點多,凱文現身桃園機場第二航廈出境大廳,手拎行李與滑雪板,獨自於華航櫃檯辦理報到後出境;同一天蔡瑞雪則在「正巧」在華航貴賓室打卡,兩人雖未同框卻被指實際上「同日出發」,爆料進一步指出,2月22日凱文先行返台,從桃園機場第二航廈入境,晚間近8點離開機場,在外抽菸後搭車離去;而蔡瑞雪則是在2月28日才回到台灣,兩人疑似刻意錯開回國時間。

前往北海道遊玩期間,兩人社群都曾分享當地滑雪與雪景畫面,蔡瑞雪更曬出滑雪造型照,以黑色緊身長袖搭配拉鍊設計展現絕佳身材比例,並耍辣寫下「滑雪前先拍照」,畫面曝光後立刻吸引大批粉絲留言狂讚「好漂亮的雪女」、「身材管理太強」、「根本流量密碼」,還有人敲碗詢問穿搭與滑雪地點,她則以表情符號「神祕回應」,事實上,蔡瑞雪過去曾分享感情觀,寫下「遇到渣男快跑,會犯錯的人只會一錯再錯。」如今再度因戀情傳聞登上話題版面,也讓外界議論不斷,蔡瑞雪本人則於5日發表5點聲明曝光己方說法了。

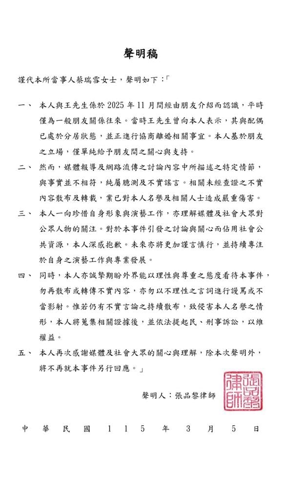
蔡瑞雪於5日發表聲明回應本次風波,聲明全文:
謹代本所當事人蔡瑞雪女士,聲明如下:
一、本人與王先生係於2025年11月間經由朋友介紹而認識,平時僅為一般朋友關係往來。當時王先生曾向本人表示,其與配偶已處於分居狀態,並正進行協商離婚相關事宜。本人基於朋友之立場,僅單純給予朋友間之關心與支持。
二、然而,媒體報導及網路流傳之討論內容中所描述之特定情節,與事實並不相符,純屬臆測及不實謠言。相關未經查證之不實內容散布及轉載,已對本人名譽及相關人士造成嚴重傷害。
三、本人一向珍惜自身形象與演藝工作,亦理解媒體及社會大眾對公眾人物的關注。對於本事件引發之討論與關心而估用社會公共資源,本人深感抱歉。未來亦將更加謹言慎行,並持續專注於自身之演藝工作與專業發展。
四、同時,本人亦誠摯期盼外界能以理性與尊重之態度看待本事件,勿再散布或轉傳不實內容,亦勿以不理性之言詞進行謾罵或不當影射。惟若仍有不實言論之持續散布,致侵害本人名譽之情形,本人將蒐集相關證據後,並依法提起民、刑事訴訟,以維權益。
五、本人再次感謝媒體及社會大眾的關心與理解,除本次聲明外,將不再就本事件另行回應。

延伸閱讀

男神落單3/Jennie室內抽菸引爭議 一動作挨轟不尊重人
2026-03-04 09:27
{PLAYICON}才爆6億財產內幕!陳美鳳喊「自己就是豪門」遭酸…本人不忍回擊了
2026/03/01 16:12:53

薛之謙遭前女友指控「重婚、逼墮胎」 公司反擊:嚴重失實
2026-03-04 09:28
{PLAYICON}江宏傑離婚4年近況曝光!站路邊太率性「37歲氣場全變」網驚呼:滿搭的
2026/02/28 08:18:39

蔡瑞雪零下大解放「中空挖大V」!緊身套裝「炸出白麻糬」網嗨喊:流量密碼
2026-03-01 22:49
{PLAYICON}30歲王齊麟愛妻「挺8個月巨肚」上身炸開!躺床「真實互動曝光」網狂看:恭喜
2026/02/23 18:16:39
