公關災難?嘉南羊乳突發《鄭重聲明》嗆告網友 炎上後自行刪文
2026-02-01 07:35
- 小
- 中
- 大
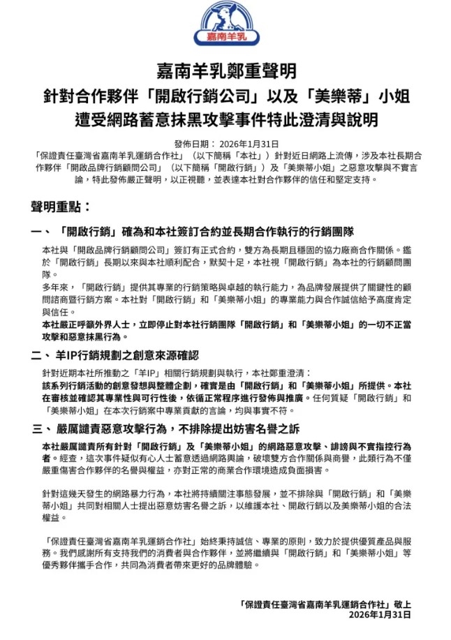
即時中心/林耿郁報導有40年歷史的老字號「嘉南羊乳」,近期捲入公關公司「代操」社群媒體爭議,本來風波已經逐漸平息;沒想到昨(31)晚該公司再度發出《鄭重聲明》,承認社群創意都是來自公關公司;相關操作讓網友直呼傻眼。
即時中心/林耿郁報導
有40年歷史的老字號「嘉南羊乳」,近期捲入公關公司「代操」社群媒體爭議,本來風波已經逐漸平息;沒想到昨(31)晚該公司再度發出《鄭重聲明》,承認社群創意都是來自公關公司;相關操作讓網友直呼傻眼。
在想什麼?台灣老字號品牌「嘉南羊乳」,近期因為小編在threads平台上的積極操作與互動,收穫不少網友好評:沒想到有公關公司跳出來,聲稱一切創意都是來自「代操」,讓粉絲直呼受騙;但「羊編」出面掛保證,稱社群操作都是出自「自己一個人」真人之手,爭議也漸趨平息。
但昨晚劇情上演180度大轉彎:嘉南羊乳晚間再度發出《鄭重聲明》,強調一系列「羊IP」社群行銷,確實是由「行銷公司」和「美樂蒂小姐」提供。呼籲各界立即停止對行銷團隊的不正當攻擊、惡意抹黑,更不排除訴諸法律處理。
對於這份聲明,網友紛紛直呼「傻眼」、「公關災難」,身為品牌方卻要維護公關公司,「到底誰才是甲方?」更有網友質疑「美樂蒂是什麼皇親國戚嗎」?「羊奶不用訂了」;但也有網友認為,如果雙方要保持合作,公司聲明是必要的,但態度之強硬「老人臭飄出來了」、「高層放火?沒救」;最新消息是嘉南羊乳已自行刪除《鄭重聲明》,但公關操作持續引發網友熱議。

延伸閱讀
{PLAYICON}沒停售釀「蛋撻之亂」翻車被炎上 肯德基小編「認酥回覆」網看傻狠批:災難!
2026/01/17 17:49:45
{PLAYICON}嘉南羊乳Threads爆代操!小編現身澄清「只有我一個人」 6萬人力挺
2026/01/30 12:15:00

又濕又冷!今各地降溫轉雨 高山有望下雪
2026-02-01 06:47

趕快大掃除!北市傳今年首例「漢他病毒」致死案 七旬翁「發病1週」不幸辭世
2026-01-31 07:28
{PLAYICON}炎上!公關公司爆「代操」爭議 嘉南羊乳小編急出面滅火
2026/01/30 07:46:27

到底哪位議員中了八百萬?「他」率先否認喊:得主快出來認
2026-01-31 22:37
