網傳做試管嬰兒「罹癌風險增加」? 醫打臉:與療程本身無關,應回頭審視「不孕根本原因」
2026-01-21 15:14
- 小
- 中
- 大
圖、文/潮健康潮健康/林昱彣 近期社群平台流傳「試管嬰兒打荷爾蒙會增加罹癌風險」,甚有「促排藥物引發的卵巢囊腫是癌症前兆」等說法,引起不少女性關注。台北協育試管嬰兒中心(原黃建榮婦產科)副院長黃珽琦醫師受訪表示,這些說法在實證醫學上「完全不合理」,呼籲女性若有相關需求,應優先與主治生殖醫學醫師討論,切勿盡信網路流傳的不實謠言、令其成為求子路上的絆腳石。
圖、文/潮健康
潮健康/林昱彣
近期社群平台流傳「試管嬰兒打荷爾蒙會增加罹癌風險」,甚有「促排藥物引發的卵巢囊腫是癌症前兆」等說法,引起不少女性關注。台北協育試管嬰兒中心(原黃建榮婦產科)副院長黃珽琦醫師受訪表示,這些說法在實證醫學上「完全不合理」,呼籲女性若有相關需求,應優先與主治生殖醫學醫師討論,切勿盡信網路流傳的不實謠言、令其成為求子路上的絆腳石。

打高劑量排卵針恐致癌? 「囊腫」與「腫瘤」勿混為一談
有網友認為,親友施打高劑量排卵針後,卵巢出現許多「囊腫」,推測可能是日後其致癌的主因之一。黃珽琦醫師澄清,排卵針的目的是刺激卵巢,讓濾泡長大、數量變多,這些屬於功能性的「濾泡」,與病理性的「腫瘤」或「病態囊腫」截然不同。
「這些濾泡即便不進行取卵,到了下個週期或兩、三個月後,身體自然就會吸收消失!」黃珽琦醫師強調,排卵針刺激出的濾泡與病態囊腫「完全無關」;日後造成各種婦科癌症(如卵巢癌)的說法更是無稽之談。針對將兩者混為一談的網路資訊「毫無可信度」,女性朋友無須為此過度驚慌。
試管嬰兒與癌症有關? 醫:應回頭審視「不孕根本原因」
另一個女性常見的擔憂是:「試管療程讓體內雌激素、黃體素濃度飆高,會不會導致癌症發生?」黃珽琦醫師對此坦言,為了刺激濾泡生長,短期內荷爾蒙數值確實會上升,也是藥物作用的必然過程。然而,試管療程並非長期介入(如糖尿病病友之於胰島素),通常僅維持一至兩個月,藥物劑量不足以讓荷爾蒙呈現過度異常、甚至使特定器官癌變。
「根據長達數十年的追蹤研究證實,接受試管療程的女性,其罹患乳癌、卵巢癌、子宮癌甚至甲狀腺癌的風險,並沒有因為短期施打針劑而上升!」黃珽琦醫師也強調,長期追蹤試管出生的孩子,其罹癌風險也未見提高。
如果排卵針不是致癌元兇,那為何會有「不孕與癌症有關」的說法?黃珽琦醫師分析,可能的關聯性是「不孕症本身的成因」,而非「不孕症治療」。例如,常見的多囊性卵巢症候群(PCOS)患者,有一定比例合併代謝異常(如三高)問題。少部分研究也指出,部分不孕症族群可能受家族遺傳影響,或本身基因就與某些癌症有微弱關聯,導致該家族罹患特定癌症的比例較高。「因此,若將癌症事件單純歸咎於排卵針是不合理的,因為致癌的成因往往相當複雜。」

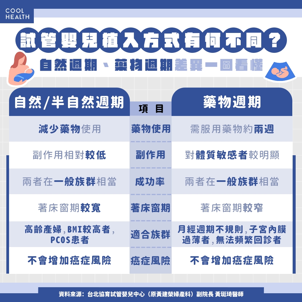
半自然週期、藥物週期有何不同? 這種類更適合3類人
針對試管嬰兒的植入療程,黃珽琦醫師表示,其可分為「藥物週期」與「自然/半自然週期」,其中藥物週期需服用約兩週藥物,對體質敏感者副作用確實較明顯,但同樣不會增加癌症風險。目前數據顯示,兩者在一般族群的懷孕成功率是相當的。而「自然/半自然週期」除了擁有較寬的著床窗期優勢外,黃珽琦醫師特別點出其對特定族群,例如高齡產婦、BMI 較高者,以及多囊性卵巢症候群(PCOS)患者具有保護作用。
「研究發現,上述族群若採用自然或半自然週期懷孕,其後續的產科風險(如妊娠高血壓、妊娠糖尿病、胎兒過重等)有降低的趨勢。」因此,對於高風險族群而言,減少藥物使用的半自然週期,或許是更安全且副作用更低的選擇。

罹患癌症後仍能順利求子! 及早做1件事維持生育力
至於本身患有癌症的女性,若想透過試管嬰兒求子是否可行?黃珽琦醫師表示,近年確實發現女性乳癌有逐年年輕化趨勢,診間也有乳癌患者特地詢問試管嬰兒的可行性,擔心療程是否會使癌症復發。對此,黃珽琦醫師建議,無論是剛確診或即將治療的乳癌患者,若有生育計畫,應盡快諮詢生殖專科,在治療前進行生育保存,未婚者可冷凍卵子,已婚者建議可以冷凍胚胎。
「若已經完成癌症治療,且追蹤五年無復發,經評估許可後,目前的證據顯示是可以懷孕的,且懷孕並不會增加乳癌復發率!」至於治療後的試管療程,黃珽琦醫師說明,生殖中心會採用特殊的藥物策略,避免荷爾蒙數值衝得太高,兼顧療程效果與患者安全。因此,千萬不要因為過度恐懼,而錯失了生育保存或治療的黃金時間。
總結而言,面對網路社群上眾說紛紜的資訊,民眾應抱持審慎態度,切勿因未經證實的謠言而對試管嬰兒療程卻步。黃珽琦醫師重申,醫學實證已表明排卵針與短期荷爾蒙治療並不會增加罹癌風險,即便是乳癌康復者亦有圓夢機會。建議有備孕需求的女性,應主動與醫師溝通,針對個人體質擬定最合適的治療策略,切勿讓網路謠言成為求子路上的絆腳石,進而錯失寶貴的生育黃金期。

延伸閱讀:
卵巢、子宮動刀導致不孕? 醫:女性曾做過「這2類手術」,建議及早保存生育力
青少年嚴重經痛恐是「子宮內膜異位症」警訊! 醫揭對生育影響:恐使流產、早產風險提高
免責聲明:本文為合作外稿授權《民視新聞網》原文轉載,如對內文有任何疑問請逕與原作單位確認。
延伸閱讀
{PLAYICON}愈來愈多女性選擇凍卵!醫師解析凍卵關鍵與最佳時機
2026/01/21 14:41:05
{PLAYICON}詹詠然宣告退役「結束30年選手生涯」!爆「因1疾病」纏身:球突然從眼前消失
2026/01/21 14:58:15

減肥完臉變老、馬上復胖? 一票人越減身體越差! 醫:研究實證「1藥物」對台人效果更佳
2026-01-21 10:01

蜂巢皮秒是什麼?與皮秒雷射有何不同?
2026-01-22 09:44
{PLAYICON}她自南韓機場出境「託運暖暖包」遭開行李箱檢查 網驚:之前帶都沒問題
2026/01/21 14:11:34

專家瘋傳精油避雷購買指南:掌握「三大核心指標」協助辨識精油標示與品質資訊!
2026-01-21 09:56
