流感接下來恐每周升溫10%! 疾管署擴大7類人公費用藥
2026-01-16 13:00
- 小
- 中
- 大
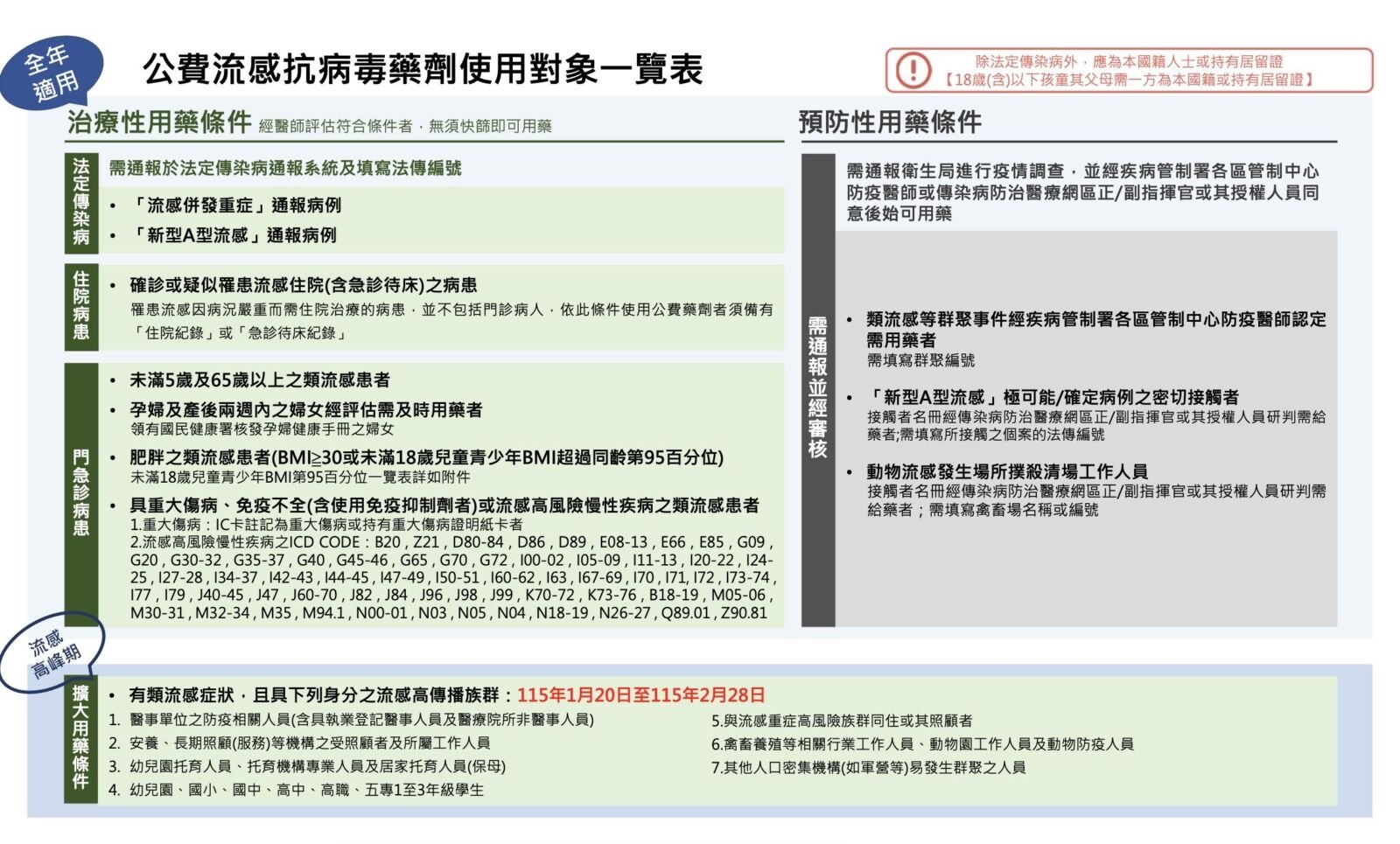
CNEWS匯流新聞網記者陳鈞凱/台北報導國內流感疫情開始升溫!疾管署監測發現,上周國內類流感門急診就診人次已出現升溫趨勢,接下來還有可能以每周最多10%增幅一路往上竄燒。疾管署為止宣布,1月20日起至2月28日擴大公費流感抗病毒藥劑使用條件,擴大公費藥劑使用條件為有類流感症狀,且具7類身分之流感高傳播族群。
CNEWS匯流新聞網記者陳鈞凱/台北報導
國內流感疫情開始升溫!疾管署監測發現,上周國內類流感門急診就診人次已出現升溫趨勢,接下來還有可能以每周最多10%增幅一路往上竄燒。疾管署為止宣布,1月20日起至2月28日擴大公費流感抗病毒藥劑使用條件,擴大公費藥劑使用條件為有類流感症狀,且具7類身分之流感高傳播族群。
根據疾管署疫情監測資料,上周(1月4日至1月10日)國內類流感門急診就診計9萬1842人次,較前1週上升9.6%,疫情開始明顯升溫。
疾管署署長羅一鈞是在分析最新流感疫情時指出,國內的流感疫情上周已經出現升溫趨勢,接下來還有可能以每周5至10%的增幅上升,疾管署最新預估,這一波流感疫情將在農曆春節連假開始之前就達到高峰,就診人次上看13萬人次。
羅一鈞說,高峰有可能在2月8日至2月14日當周,達到12萬至13萬人次的就診高點,但已經較前二波疫情的高峰緩和。
疾管署宣布,考量2月春節連續假期,民眾南來北往恐造成疫情擴散,決定自今年1月20日起至2月28日止,擴大公費流感抗病毒藥劑使用條件「有類流感症狀,且具下列身分之流感高傳播族群」:
1.醫事單位之防疫相關人員(含具執業登記醫事人員及醫療院所非醫事人員)。
2.安養、長期照顧(服務)等機構之受照顧者及所屬工作人員。
3.幼兒園托育人員、托育機構專業人員及居家托育人員(保母)。
4.幼兒園、國小、國中、高中、高職、五專 1 至 3 年級學生。
5.與流感重症高風險族群同住或其照顧者。
6.禽畜養殖等相關行業工作人員、動物園工作人員及動物防疫人員。
7.其他人口密集機構(如軍營等)易發生群聚之人員。
疾管署強調,目前我國公費藥劑配置於各縣市衛生局規劃的全國約4千家合約醫療機構,配置藥劑包括克流感、易剋冒及瑞樂沙。如有危險徵兆,包括呼吸急促、呼吸困難、發紺、血痰、胸痛、意識改變、低血壓等,應儘速就醫,並由醫師依主訴與臨床判斷,評估是否符合公費藥劑用藥條件,倘經判斷符合條件者,不需流感快篩,即可開立公費藥劑,以把握用藥時機。
疾管署提醒,民眾勿輕忽流感嚴重性,應落實勤洗手及注意咳嗽禮節等個人衛生防護措施,有呼吸道症狀時應佩戴口罩;打噴嚏時應用面紙或手帕遮住口鼻,或用衣袖代替;與他人交談時,儘可能保持1公尺以上。民眾如有類流感症狀,應就近就醫並充分休息,待痊癒後再上學,以免病毒於同儕間傳播造成疫情發生。

照片來源:CNEWS資料照/記者陳鈞凱攝
《更多CNEWS匯流新聞網報導》
春節急診壅塞重演? 流感升溫!羅一鈞:放假前恐現13萬人就醫
去年「急診塞1個月」怕了! 衛福部宣布今年春節「二招」分流病人
【文章轉載請註明出處】
免責聲明:本文為合作外稿授權《民視新聞網》原文轉載,如對內文有任何疑問請逕與原作單位確認。
【原文出處】:流感接下來恐每周升溫10%! 疾管署擴大7類人公費用藥
延伸閱讀

春節急診壅塞重演? 流感升溫!羅一鈞:放假前恐現13萬人就醫
2026-01-15 15:41

去年「急診塞1個月」怕了! 衛福部宣布今年春節「二招」分流病人
2026-01-15 15:08
{PLAYICON}蘭陽植物王國推出「世界蟑螂特展」 網嚇壞喊:聽見媽媽的尖叫聲!
2026/01/16 11:28:00

48歲男起床「耳朵像被關靜音」 天冷注意耳中風二大警訊!
2026-01-16 11:40
{PLAYICON}重考5次醫大生嗆「兒科是剩科」被炎上!脫序發言遭挖出…陽交大109字急回應
2026/01/16 11:02:17
{PLAYICON}11:09東部海域規模4.6地震 最大震度4級
2026/01/16 11:20:49
