鯛魚排烏龍案「損失千萬」 口湖合作社:不提告不國賠 協商賠償
2025-12-05 17:35
- 小
- 中
- 大
民視新聞/綜合報導高雄市政府澄清,口湖合作社生產的鯛魚排沒有問題,合作社上午帶著養殖業者,召開記者會,訴說一週以來的煎熬,統計損失至少1200萬元。下午高雄市衛生局登門道歉,雙方會談過程平和,合作社並不會提國賠也不會提告,只會協商賠償實際損失,而當事業者也已經接受道歉!
民視新聞/綜合報導
高雄市政府澄清,口湖合作社生產的鯛魚排沒有問題,合作社上午帶著養殖業者,召開記者會,訴說一週以來的煎熬,統計損失至少1200萬元。下午高雄市衛生局登門道歉,雙方會談過程平和,合作社並不會提國賠也不會提告,只會協商賠償實際損失,而當事業者也已經接受道歉!
當事養殖業者許先生:「喔煩惱到睡不著也吃不下,盡量要注意以後在檢驗這個問題,不要害到我們養殖業者的生存。」
無端被烏龍檢驗波及的當事養殖業者許先生,真的夠倒楣!幾天來心情如同洗三溫暖,從一週前聽到魚排驗出動物用藥,煩惱到寢食難安,總算等到4日晚間,高雄市府澄清還他清白,雨過天晴。
口湖漁類生產合作社總經理王益豐:「跟合作社合作也已經,超過了快要30年了,他一輩子辛辛苦苦的把魚養好,鄰居都看到他,都不敢跟他打招呼,因為他知道,鄰居知道他心裡的壓力。」
口湖合作社不捨合作夥伴,這段時間承受的壓力,大力讚揚業者三十年來的職人精神,同時也強調合作社出品的台灣鯛,絕對禁得起檢驗!

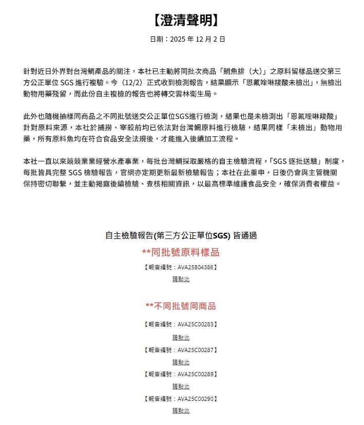
口湖漁類生產合作社總經理王益豐:「每一批的魚貨呢都有留樣(溯源),我們總共送了17樣的檢體,SGS全數回覆我們是,完全都沒有動物用藥的檢出。」
雲林縣衛生局衛生科長林小鈴:「我們就找另外一家,衛福部認可的實驗室來送檢驗,不只就抽驗9月16號這一批。」
口湖台灣鯛歷經無數檢驗,業者自主送驗17次,高雄SGS合格,高雄市府證實烏龍,另外雲林縣府現場抽檢水質飼料等複檢也都合格,採樣也另送第三方檢驗。發生食安疑慮第一時間,全聯通路也緊急下架。

口湖漁類生產合作社總經理王益豐:「(全聯)已經回收了差不多12萬片,這個價格已經超過了,1100萬以上了。」
合作社統計,包含全聯下架12萬片,以及事發後停工,養殖成本提高等等,總損失至少1200萬元,確切損失還在統計。高雄市府道歉後,目前暫不考慮提告也不提國賠,傾向協商賠償。
記者vs.當事養殖業者許先生:「(親自跟你道歉你接受嗎)嗯。」
5日下午,高雄市衛生局也派員親自向合作社以及當事業者致歉,雙方初步和解落幕,業者只希望透過這次危機,讓大家看到台灣鯛品質有保證,請國人放心食用!


{PLAYICON}
{PLAYICON}
{PLAYICON}

