最新/大苑子「石虎柳丁」風波延燒 2度發聲明「已親自登門道歉」
2025-11-21 20:44
- 小
- 中
- 大
即時中心/廖予瑄報導手搖飲品牌大苑子以南投中寮「友善石虎農作」為宣傳,推出「石虎柳丁」綠茶,強調使用友善環境農作物;然而18日時卻遭農場爆料,「一顆柳丁都沒買」,卻持續以相關名義宣傳,並註冊石虎柳丁商標。雖然大苑子19日時已發布了5點聲明,但仍未平息網友怒火。因此大苑子今(21)日再度發出回應,已前往南投中寮向張鴻濱先生等人親自道歉,解釋整起事件的經過,並表示,將更加謹慎處理農友、社區及相關團體的合作與影像使用事宜,「持續以實際行動支持台灣農業與在地農民。」
即時中心/廖予瑄報導
手搖飲品牌大苑子以南投中寮「友善石虎農作」為宣傳,推出「石虎柳丁」綠茶,強調使用友善環境農作物;然而18日時卻遭農場爆料,「一顆柳丁都沒買」,卻持續以相關名義宣傳,並註冊石虎柳丁商標。雖然大苑子19日時已發布了5點聲明,但仍未平息網友怒火。因此大苑子今(21)日再度發出回應,已前往南投中寮向張鴻濱先生等人親自道歉,解釋整起事件的經過,並表示,將更加謹慎處理農友、社區及相關團體的合作與影像使用事宜,「持續以實際行動支持台灣農業與在地農民。」
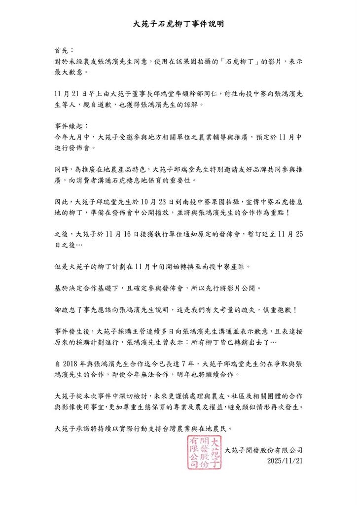
大苑子聲明全文:
首先:
對於未經農友張鴻濱先生同意,使用在該果園拍攝的「石虎柳丁」的影片,表示最大歉意。
11月21日早上由大苑子董事長邱瑞堂率領幹部同仁,前往南投中寮向張鴻濱先生等人,親自道歉,也獲得張鴻濱先生的諒解。
事件緣起:
今年九月中,大苑子受邀參與地方相關單位之農業輔導與推廣,預定於11月中進行發布會。
同時,為推廣在地農產品特色,大苑子邱瑞堂先生特別邀請友好品牌共同參與推廣,向消費者溝通石虎棲息地保育的重要性。
因此,大苑子邱瑞堂先生於10月23日到南投中寮果圍拍攝,宣傳中寮石虎棲息地的柳丁,準備在發布會中公開播放,並將與張鴻濱先生的合作作為重點!
之後,大苑子於11月16日接獲執行單位通知原定的發怖會,暫訂延至11月25日之後····
但是大苑子的柳丁計劃在11月中旬開始轉換至南投中寮產區。
基於決定合作基礎下,且確定參與發佈會,所以先行將影片公開。
卻疏忽了事先應該向張鴻濱先生說明,這是我們有欠考量的疏失,慎重抱歉!
事件發生後,大苑子採購主管連續多日向張鴻濱先生溝通並表示歉意,且表達按原來的採購計劃進行,張鴻濱先生曾表示:所有柳丁皆已轉銷出去了⋯
自2018年與張鴻濱先生合作迄今已長達7年,大苑子邱瑞堂先生仍在爭取與張鴻濱先生的合作,即便今年無法合作,明年也將繼續合作。
大苑子從本次事件中深切檢討,未來更謹慎處理與農友、社區及相關團體的合作與影像使用事宜,更加尊重生態保育的專業及農友權益,避免類似情形再次發生。
大苑子承諾將持續以實際行動支持台灣農業與在地農民。



{PLAYICON}
{PLAYICON}
{PLAYICON}
