台美匯率議題達共識「不為競爭操縱貨幣」 央行發聲明列5點說明
2025-11-14 21:55
- 小
- 中
- 大
即時中心/廖予瑄報導中央銀行在今(14)日晚間表示,已與美國財政部在匯率議題上達成共識,同意就宏觀經濟與外匯相關事務持續密切磋商,並承諾都不會為取得競爭優勢而操縱各自貨幣的價值,雙方也同步發布聯合聲明。
即時中心/廖予瑄報導
中央銀行在今(14)日晚間表示,已與美國財政部在匯率議題上達成共識,同意就宏觀經濟與外匯相關事務持續密切磋商,並承諾都不會為取得競爭優勢而操縱各自貨幣的價值,雙方也同步發布聯合聲明。
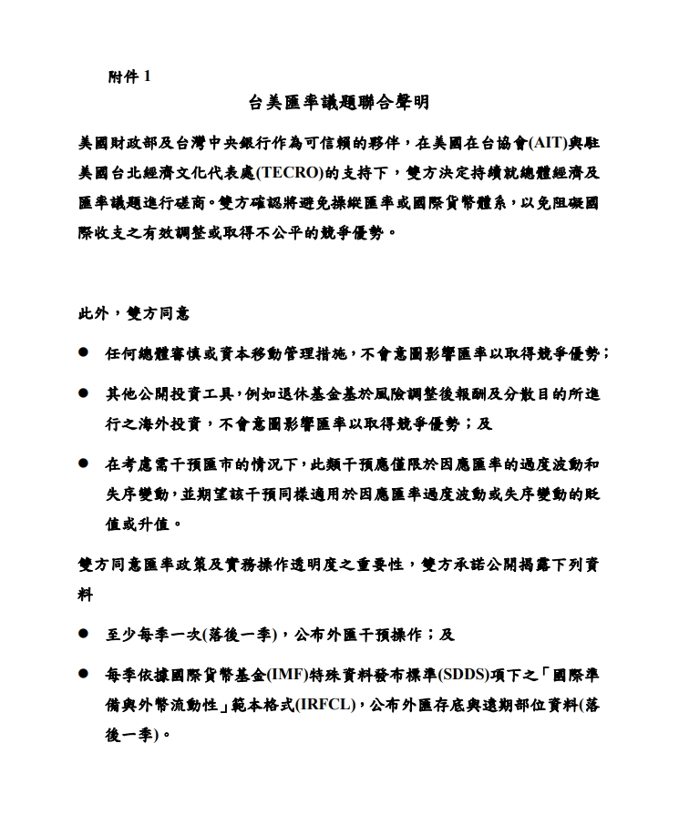
央行與美國財政部匯率議題聯合聲明全文:
1、本行與美國財政部已就匯率議題達成共識,並於本(14)日台北時間晚間8時30分(同日美東時間上午7時30分)同步發布聯合聲明,中文版及英文版請分別詳見附件1及附件2。
2、長期以來,在美國財政部公布半年度匯率報告前,本行與該部會舉行1至2次例行性會議,並就總體經濟及匯率政策等議題交換意見。本次台美聯合聲明內容,係由本行與美國財政部單獨進行多次磋商,並達成共識。本行並非行政院台美經貿工作小組成員,亦未參與我方行政團隊和美國貿易代表署及美國商務部針對對等關稅的磋商談判,本次聯合聲明與台美對等關稅談判無涉。
3、本次台美聯合聲明內容主要係延續本行與美國財政部雙方長期溝通之原則,包括:(1)不應操縱匯率,以避免阻礙國際收支之有效調整或取得不公平的競爭優勢;(2)干預匯市係以因應匯率的過度波動或失序變動為主,且宜採雙向干預。事實上,前述原則與本行現行匯率政策之實務操作一致。
4、此外,經與美方磋商後,本行承諾自本年12月底起,有關本行干預匯市金額等資料之發布頻率,將由現行每半年改為每季公布一次。
5、雙方磋商過程中,美國財政部從未要求新台幣升值。未來本行與美國財政部仍會在良好的互動基礎上,持續就總體經濟及匯率政策等議題交換意見。

《民視新聞網》提醒您:內容僅供參考,投資人於決策時應審慎評估風險,並就投資結果自行負責。
延伸閱讀

12月降息無望?消費強勁通膨猶存 FED成員態度趨鷹
2025-11-14 06:35
{PLAYICON}Super Junior連3日嗨唱大巨蛋!北捷「寵粉到底」疏導措施一次看
2025/11/14 21:29:26
{PLAYICON}藍白再度惡修《財劃法》 卓揆揭3大影響:籲立院懸崖勒馬!
2025/11/14 21:03:37

台美關稅談判傳重大突破!外媒曝關鍵在「台灣對美投資規模」
2025-11-14 10:00

不顧北京反對!美批准對台「百億規模」軍售 內容曝光了
2025-11-14 12:23
{PLAYICON}最新/積淹水解除!宜蘭大雨趨緩 應變中心降為水災3級開設
2025/11/14 18:29:33
