快逃!花蓮馬太鞍溪「凌晨再現新堰塞湖」 官方紅色警戒持續
2025-11-13 08:48
- 小
- 中
- 大
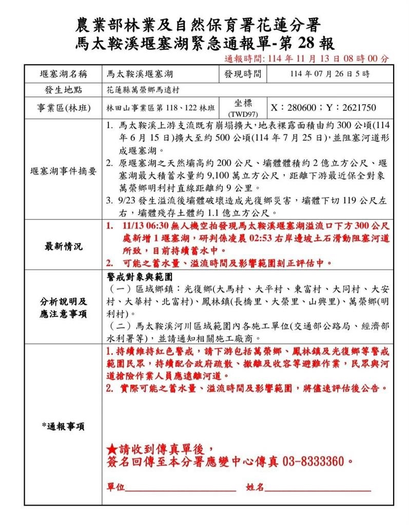
即時中心/林耿郁報導鳳凰颱風降級遠離,但過去幾天為東部地區帶來驚人降雨,萬榮鄉明利村更慘遭滅頂;屋漏偏逢連夜雨,花蓮馬太鞍溪今(13)天凌晨再度山崩,出現新的小堰塞湖!官方提醒民眾保持警覺,以防未來溢流、潰堤的嚴重災害再次重演。
即時中心/林耿郁報導
鳳凰颱風降級遠離,但過去幾天為東部地區帶來驚人降雨,萬榮鄉明利村更慘遭滅頂;屋漏偏逢連夜雨,花蓮馬太鞍溪今(13)天凌晨再度山崩,出現新的小堰塞湖!官方提醒民眾保持警覺,以防未來溢流、潰堤的嚴重災害再次重演。
又來!據林業及自然保育署資訊,今天清晨無人機空拍發現,在舊堰塞湖溢流口處前300米,又出現新一處堰塞湖。
推測應係今天凌晨2點53分左右,右岸土石崩塌阻塞水路後所形成堰塞湖,目前相關單位正估算可能之蓄水量與溢流時間。
林保署花蓮分署持續維持「紅色警戒」,提醒下游光復鄉、萬榮鄉與鳳林鎮警戒區域民眾,繼續配合政府疏散、撤離及收容,所有人遠離河道,嚴防再次遭逢巨大災難與損失。

【原文出處】:快逃!花蓮馬太鞍溪「凌晨再現新堰塞湖」 官方紅色警戒持續
延伸閱讀


馬太鞍溪再度溢流湧入明利村 村民哀嘆:家園、牆壁都沒了
2025-11-12 17:43

不斷更新/花蓮2村里颱風假!22縣市都宣布了 明日停班課全台資訊一次看
2025-11-12 20:41
{PLAYICON}馬太鞍溪「破口釀禍」 水利署視察喊話:將評估蓋堤防
2025/11/12 17:49:24


花蓮馬太鞍溪又暴漲!洪水引巨型貨櫃衝撞民宅、電桿 驚悚畫面曝
2025-11-12 14:32
{PLAYICON}馬太鞍溪北岸破口成水災禍首! 水利署喊話蓋堤防
2025/11/12 13:23:14
{PLAYICON}空拍畫面曝!堰塞湖又溢流 村長:堤防破口923後通報仍沒處理
2025/11/11 12:51:56
