600顆蛋黃酥被棄單!網點「2關鍵不單純」質疑自導自演業者上警局提告
2025-10-02 14:53
- 小
- 中
- 大
生活中心/綜合報導中秋節連假將至,不少月餅、蛋黃酥業者也紛紛趕工客戶訂單,希望能準時把糕餅交到訂戶手中。不過,日前有一間蛋黃酥業者在社群指出,接了客戶的600顆蛋黃酥訂單後,對方後續卻無預警棄單「不要了」,業者表示希望能有好心仍能接手蛋黃酥。不過,有眼尖網友發現店家說詞有2疑點,質疑是否為自導自演。對此,當事業者也向警局報案並提告自清。
生活中心/綜合報導
中秋節連假將至,不少月餅、蛋黃酥業者也紛紛趕工客戶訂單,希望能準時把糕餅交到訂戶手中。不過,日前有一間蛋黃酥業者在社群指出,接了客戶的600顆蛋黃酥訂單後,對方後續卻無預警棄單「不要了」,業者表示希望能有好心仍能接手蛋黃酥。不過,有眼尖網友發現店家說詞有2疑點,質疑是否為自導自演。對此,當事業者也向警局報案並提告自清。
該業者在Threads上透露遭棄單大量蛋黃酥的過程,寫下:「我們被放鳥了,一口氣放了100盒中秋禮盒。說實話沒想到會發生這種事。這種臨時的大單其實蠻硬的,但師傅們連夜趕工咬牙接了。三天內要對方匯訂金,電話開始打不通。我們其實那時候心裡就有點毛了,但還是想說,如果要等到訂金到手再開始,肯定是會來不及。所以秉持著信任,我們東西照做,600顆蛋黃酥全都出爐、包好,只等對方。」沒想到對方後續說不要了,讓該業者無奈表示:「我們只能盡力處理好這批蛋黃酥,希望它們最後還是能被好好吃掉。這100盒雖然是意外出現的備貨,但該有的用心一點都沒少。如果最近剛好有送禮的需求,我們很樂意讓它們,順利送到對的人手上。」

該貼文曝光後引發大量關注,不過有網友卻質疑業者恐怕是自導自演,表示「不好意思,但我覺得整個故事太不合理了,用電話訂100盒,店家就做?沒付訂金 沒有訂單合約跟他本人的簽名,棄單不去找警察報案?」、「希望你們這個故事是真的,而不是為了流量而捏造事實,老實說有點可疑」、「身為店家角度,覺得超不合理。100盒訂單,要求對方什麼時間內匯訂金才開始製作,這才是正確流程吧?」、「解釋一下一個誠信問題,為何您號稱遭到棄單的產品,在脆這裡求助的報價(一盒420元)賣的比官網還貴(一盒400元)呢?」

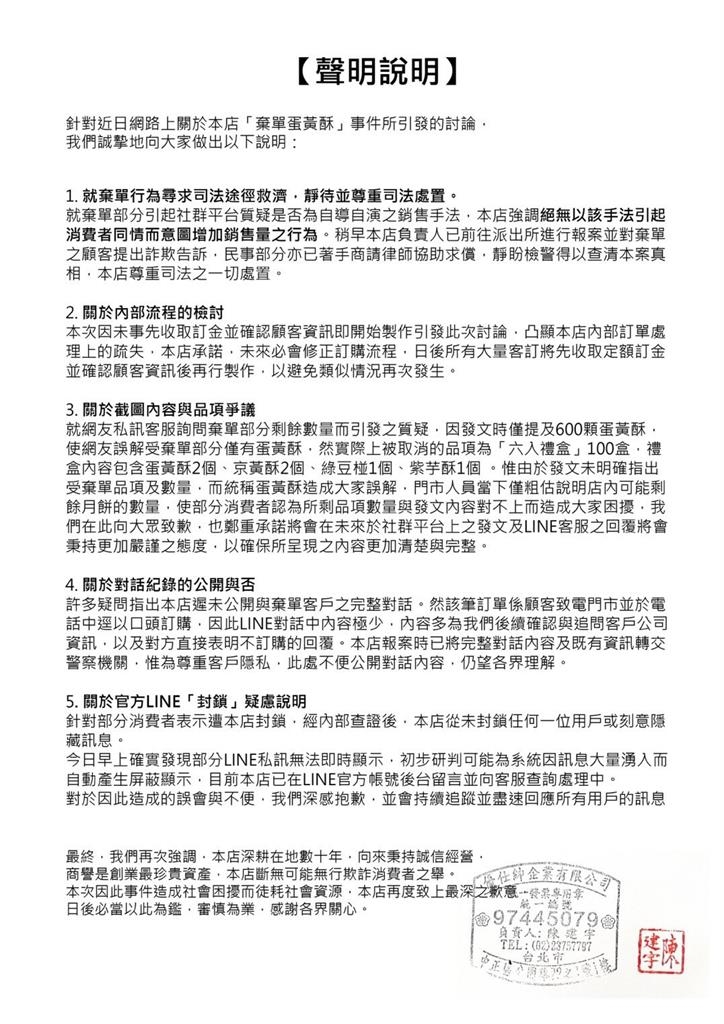
對於民眾質疑,該業者後續表示已報警提告,就棄單行為尋求司法途徑救濟,靜待並尊重司法處置;針對未先收取訂金的部分,則說:「本次因未事先收取訂金並確認顧客資訊即開始製作引發此次討論,凸顯本店內部訂單處理上的疏失,本店承諾,未來必會修正訂購流程,日後所有大量客訂將先收取定額訂金並確認顧客資訊後再行製作,以避免類似情況再次發生。」
延伸閱讀

宜蘭頭城建築工地疑挖到清代古船 縣府初判"漂流木"引發質疑
2025-12-04 20:18
{PLAYICON}第1批鏟子超人怎出現的?因滷味老闆1句「來花蓮玩泥巴」網:太偉大
2025/10/02 11:40:57

Google公布年度9大熱搜排行榜 地震、大S上榜!最夯AI工具不再是ChatGPT
2025-12-04 19:38
{PLAYICON}「住25年電梯大樓」受不了1原因!「想賣屋改租」過來人勸退:感受很差
2025/09/29 15:04:44

小紅書將被封鎖1年懶人包/為何被禁?不刪違法?300萬用戶必看5大重點!
2025-12-04 22:06
{PLAYICON}孫生踢館酸菜魚店「是套好劇本」?蹦闆3點聲明:因為「這樣」才去現場
2025/09/30 17:24:45
