消失的36億元 差點釀「一損俱損」連鎖效應 胡亦嘉態度軟化 守得住街口金融版圖
2025-07-17 18:14
- 小
- 中
- 大
圖、文/財訊雙周刊一場突如其來的查封行動,引爆了街口支付的信任危機;恐打亂胡亦嘉正積極架構的金融版圖,這場與泰山的官司是否影響擴大?外界都很好奇。
圖、文/財訊雙周刊
一場突如其來的查封行動,引爆了街口支付的信任危機;恐打亂胡亦嘉正積極架構的金融版圖,這場與泰山的官司是否影響擴大?外界都很好奇。
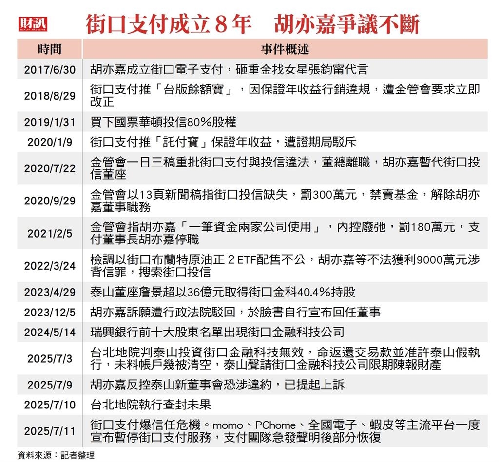
根據《財訊》雙週刊報導,7月10日下午,台北地方法院至台灣第2大電子支付—街口支付的母公司街口金融科技(簡稱街口金科)執行查封,卻發現公司5個帳戶幾近歸零,現場一個員工都沒有,連招牌都被移除。消息傳出後迅速在社群媒體發酵,用戶們群起教學如何轉移存款、關閉帳戶,就怕血本無歸。「就算查封不干街口支付的事,也會被擠兌搞垮吧?」引爆信任危機。
事情要回溯兩年前,時任泰山董事長詹景超以36億元收購街口金科四成股權,但隨後就被以龍邦董事長劉偉龍所組成的新團隊逐出泰山董事會,該交易也在今年遭地院判決交易無效,街口金科須返還泰山款項。

從查封到擠兌爆信任危機
7月9日,街口金科負責人胡亦嘉接受採訪時反嗆泰山和地院,堅稱交易合法、資金使用合理,強調全案已上訴;但7月10日台北地方法院執行查封時,胡亦嘉「技術性迴避查封」的做法,反使「掏空、脫產」疑慮升溫。
7月11日過午,主要電商與零售通路接連停用街口支付,風暴愈滾愈大。逼得街口支付董事長梅驊緊急出面說明,還請出金管會穩定軍心。傍晚,蝦皮、momo與PChome等電商雖然恢復使用,但截稿前家樂福、麥味登等仍暫停使用街口支付。
7月11日深夜胡亦嘉終於軟化,在社群媒體上道歉,指出「街口電子支付,是由金管會管理之金融機構,有健全的管理機制,用戶、商戶的所有金流,只能由保管銀行運作,全部信託,街口或任何人都無法去碰觸到,是絕對安全的。希望一些不實的說法,可以停止。也十分感謝很多商戶,不被不實的傳言所影響。」他也說,「街口金科雖已上訴2審,但會立刻積極與泰山公司尋求解決方法,期望能不用繼續對簿公堂,盡快解決雙方歧異。」
然而,街口支付解除警報了嗎?一位電支業者觀察:「電子支付依賴場景、會員與數據,如今街口面臨場景與會員流失,無法賺取手續費也無法累積數據,這是極為嚴峻的問題。」

多重壓力恐影響IPO
《財訊》雙週刊指出,由於街口支付長期藉優惠補貼政策,吸引消費者在街口支付裡面儲值。但這次台北地方法院試圖查扣街口金科在台新銀行的投資款時,發現公司帳戶歸零,引發消費者疑慮;雖然根據併購律師分析,「除非契約明確規定,否則很難要求買方將交割款凍結在活期帳戶內。」然而,母公司沒錢,從消費者信心到往來廠商的信賴度,都可能因此受到影響。
更何況,被胡亦嘉視為最主要競爭對手的LINE Pay,去年申請興櫃轉上市時,胡亦嘉就喊出,期待街口支付母公司街口金科力拚「2024年興櫃、2025年上櫃」,因此近1年更積極辦理減資再增資,但去年仍淨損2.07億元,如今街口金科與泰山結怨互訟,恐嚴重拖累掛牌上市進程。
然而,回顧從2014年胡亦嘉在台灣創業以來,多次以「創新」為名衝撞業界秩序,寧願受重罰也不惜槓上金管會。本刊整理出胡亦嘉近年來的投資動作,也不難看出他積極架構更大金融版圖的企圖心。
根據持股架構圖,胡亦嘉的事業版圖,以境外「英屬維京群島商DORIAN INNOVATION」為主要控股,旗下控有街口金科與街口網路金融科技兩大公司。其中,街口金科控有街口支付與街口投信,也是兩年前泰山投資36億元取得4成股權的公司。

部署金融版圖見雛形
街口網路金融科技則是2024年,胡亦嘉收購汶萊商艾士盟國際後更名成立,在大幅提高實收資本額後動作頻頻,今年4月先成立街口數位資產公司,後又收購京城證券(4.08億元現金),同時也將原本由街口金科持有的瑞興銀行9.59%股權轉至街口網路底下。根據公告顯示,街口網路金融科技取得瑞興銀行股份的目的為「投資」。
去年胡亦嘉受訪時提到,成為瑞興銀行大股東,「只是為未來深化合作所做的長期布局,目前沒有進一步想法。」而今年6月瑞興銀行董事會改選,胡亦嘉也未列提名董事名單,顯然無意撼動持股逾4成的瑞興銀行董事長吳東昇地位。
不過,從他買下京城證券做通路,再砸重金成立街口數位資產公司,準備進軍虛擬資產交易所,已可看出繼支付之後,胡亦嘉下一個新金融版圖已見雛形。金融科技業者分析,支付、證券使用頻率高,若能整合介面,可望切入有消費力、但尚未投資的族群。
然而在可見的未來,街口的挑戰還沒結束,《財訊》雙週刊分析,不管是業務、財務抑或是法律戰,對街口支付或胡亦嘉而言,都是考驗其品牌價值與市場地位的關鍵時刻。…(本文出自《財訊》雙週刊742期)

延伸閱讀:
軍援烏克蘭、威脅俄羅斯 川普再次發揮「交易的藝術」還順便對中國施壓
「嗶」經濟背後的重要推手「微程式」 巨大、家登、威剛都是大股東
{PLAYICON}
{PLAYICON}
{PLAYICON}