反對重啟核電!民團赴經濟部遞交連署書 陳其邁、周春米都連署
2025-05-16 17:36
- 小
- 中
- 大
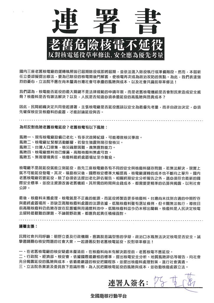
即時中心/詹詠淇報導核三廠2號機明日正式除役,藍白本月13日利用人數優勢,三讀通過《核子反應器設施管制法》修正草案,將核電廠服役年限從40年延長至60年。不過,全國廢核行動平台指出,此舉企圖為重啟核電鋪路,引發社會各界疑慮,今(16)日上午正式向經濟部遞交反對老舊核電延役的連署信,呼籲經濟部應審慎回應,勿背離「非核家園」政策與社會長期累積的能源共識。
即時中心/詹詠淇報導
核三廠2號機明日正式除役,藍白本月13日利用人數優勢,三讀通過《核子反應器設施管制法》修正草案,將核電廠服役年限從40年延長至60年。不過,全國廢核行動平台指出,此舉企圖為重啟核電鋪路,引發社會各界疑慮,今(16)日上午正式向經濟部遞交反對老舊核電延役的連署信,呼籲經濟部應審慎回應,勿背離「非核家園」政策與社會長期累積的能源共識。
全國廢核行動平台指出,自2002年提出非核家園政策以來,朝野共識已列入環境基本法明定非核家園方向。2016年,現任執政黨政府更將承諾逐步除役核電廠,推動再生能源,實現能源自主與永續發展。重啟老舊核電不僅風險高、成本大,更破壞能源政策穩定性,重創政府施政公信力。
針對立法院近期通過的《核子反應器設施管制法》第6條修法條文,全國廢核行動平台直言,內容並無實質強制力,且未經完整政策評估與社會討論,罔顧民主程序與公共安全。
全國廢核行動平台認為,面對立院壓力,經濟部應向社會大眾充分揭露老舊核電需付出的高風險與真實成本,在未完整評估風險且未經過社會溝通討論的情況下,經濟部不應輕率回應「依法行政」,更不應提送再運轉申請,請經濟部長郭智輝審慎評估回應,勿使國家能源政策倒退。

全國廢核行動平台強調,此次取得的74份來自執政黨民代的連署書,展現執政黨內對反對重啟核電的高度共識與明確立場。從立法委員到地方首長、議員,皆一致主張應堅守非核政策承諾,在老舊核電廠的核安疑慮未釐清前,在核廢料尚未有解決路徑前,老舊核電不應延役。
此外,全國廢核行動平台也呼籲經濟部,應聚焦於核電除役後的安全管理、核廢料處置與能源轉型等當務之急。重啟老舊核電將使社會再次陷入核電爭議與對立,虛擲時間,耽誤能源轉型進度,當前全球已進入再生能源加速發展的關鍵階段,台灣不應落後,更應強化電網韌性與節能技術,才能真正實現永續、安全、民主的未來。
為何反對危險老舊核電延役?全國廢核行動平台也列出老舊核電5大風險,包括:
一,現有核電廠設備已老化、有多次故障紀錄,可能導致核災事故。
二,核電廠址緊鄰活動斷層,若發生強震則易引發核災。
三,台灣人口密集,核災疏散困難,幾無應對能力。
四,核電廠燃料池已爆滿,高階核廢料無處可放。
五,無視環境責任,核廢料最終處置場址至今難覓。
全國廢核行動平台指出,連署書由經濟部能源政策及氣候變遷組科長林佑珊代表接受,連署書也附上來自民進黨立法院黨團、43位立法委員、高雄市長陳其邁、屏東縣長周春米及28位新北市議員共計74份連署書。
參與反對核電延役連署立委名單:
王世堅、吳沛憶、林淑芬、李坤城、蘇巧慧、張宏陸、蔡其昌、何欣純、賴惠員、郭國文、陳亭妃、林宜瑾、王定宇、邱議瑩、邱志偉、李柏毅、林岱樺、李昆澤、黃捷、許智傑、賴瑞隆、陳秀寳、黃秀芳、陳素月、劉建國、蔡易餘、鍾佳濱、徐富癸、王美惠、陳瑩、伍麗華Saidhai.Tahovecahe、林月琴、沈伯洋、張雅琳、羅美玲、范雲、沈發惠、莊瑞雄、林楚茵、郭昱晴、陳培瑜、王正旭、王義川。
參與反對核電延役連署新北市議員名單:
鄭宇恩、李宇翔、林秉宥、翁震州、鍾宏仁、陳啟能、李余典、邱婷蔚、彭佳芸、李倩萍、顏蔚慈、戴瑋姍、山田摩衣、黃俊哲、黃淑君、張維倩、張嘉玲、許昭興、彭一書、廖宜琨、林銘仁、卓冠廷、陳乃瑜、陳永福、林裔綺、周雅玲、張錦豪、蘇錦雄Paylang·Caya。


{PLAYICON}
{PLAYICON}
{PLAYICON}