G卡姊夫涉1.2億詐騙案?水小姐10點聲明曝現況:扛家計一起贖罪
2025-04-27 18:28
- 小
- 中
- 大
娛樂中心/張予柔報導百萬YouTuber蔡阿嘎旗近日澄清,指出涉詐騙案的「G卡姊夫」並非他的旗下員工,而是其員工老婆的親姐夫。檢調查出「G卡姊夫」仍因涉嫌與詐騙集團勾結,利用銀行放款專員的職務便利,短短兩年間經手高達1.2億元資金,消息震驚各界。更諷刺的是,他曾在去年模仿被指控騙走蔡阿嘎上千萬的前員工蘿拉(林沛蓁),當時還引起不小風波,如今自己也爆出重大爭議,讓不少網友痛批「不會心虛嗎?」。事件曝光後,G卡姊夫的妻子「水小姐」也在社群發出10點聲明。
娛樂中心/張予柔報導
百萬YouTuber蔡阿嘎旗近日澄清,指出涉詐騙案的「G卡姊夫」並非他的旗下員工,而是其員工老婆的親姐夫。檢調查出「G卡姊夫」仍因涉嫌與詐騙集團勾結,利用銀行放款專員的職務便利,短短兩年間經手高達1.2億元資金,消息震驚各界。更諷刺的是,他曾在去年模仿被指控騙走蔡阿嘎上千萬的前員工蘿拉(林沛蓁),當時還引起不小風波,如今自己也爆出重大爭議,讓不少網友痛批「不會心虛嗎?」。事件曝光後,G卡姊夫的妻子「水小姐」也在社群發出10點聲明。

G卡姊夫因為捲入1.2億詐騙案,登上社會新聞版面。不少網友挖出過去他在蔡阿嘎頻道客串的片段,最經典的莫過於去年底(2024)G卡姊夫在蔡阿嘎的影片中裝扮成蘿拉,嘲諷意味濃厚,當時蔡阿嘎也忍不住動怒,狂飆五字經表達不滿。影片再次被挖出來,讓不少網友痛批G卡姊夫「不會心虛嗎?」。事件爆發1天後G卡姊夫的妻子「水小姐」終於發聲了,透過IG貼出聲明書並針對網友的10大質疑,一一作出解釋。

面對外界的質疑,水小姐近日已公開道歉,並強調自己從未參與丈夫的非法行為,為了負責她也已主動請辭二伯經營的品牌。其中水小姐透露自己一直以來只管理家用與薪資,對丈夫其他收入來源並未過問;同時也坦言,現階段自己失去所有收入來源,必須獨自扛起全家的經濟壓力;並表示丈夫在家庭中始終是個負責任的角色,「但他做錯事是事實,我除了陪他面對以外,為他做錯的事一起贖罪,我沒有其他的想法。」誠懇的態度也引來不少網友留言鼓勵,希望她能堅強撐過這場風波。
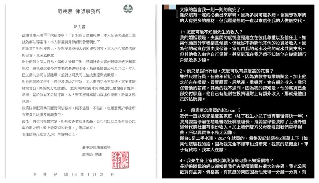
完整聲明如下
1、怎麼可能不知道先生的收入?
我的婚姻觀是,夫妻間的感情應是建立在彼此尊重以及信任上。如果他願意分享我樂意傾聽、但我從不過問他其他的投資及收入。因為他的薪資存摺由我保管,家用由我的薪水及他的薪水共同支出。但其他收入由他自行保管,甚至到現在我仍然不知道他有幾家銀行戶頭及多少錢。
2、他只是銀行行員,怎麼可以有這麼高的花費?
雖然只是行員,但他年薪近百萬,因為放款會有業績獎金。加上他之前有在投資、買賣股票、房地產、重機等,會有額外收入,我只保管他的薪資,其他的我不過問,因為我的認知是,他的薪資已全部交付家庭,他自己有能耐在投資理財上有額外收入,那就是他自己的私房錢。
3、一般家庭怎麼買的起G car?
我們一直以來都是雙薪家庭(除了我生小兒子後育嬰留停快一年),我育嬰留停前在地區醫院任職護理長,育嬰留停後我除了上班外還經營代購社團有兩份收入。加上我們雙方父母都沒跟我們拿孝親費,所以要買車不是太困難。那台G是二手老車,2021年就買的,價格沒記錯落在2百萬上下(如果他沒騙我的話,因為我完全不懂車也沒研究,我真的沒概念)。車子有貸款,我本人在繳。
4、我先生身上穿戴名牌我怎麼可能不知道價格?
長期追蹤我的網友都知道我們夫妻價值觀有很大的差異,我老公喜歡買有品牌、價格高、有質感的東西因為他覺得一分錢一分貨,有品牌有保障、也比較精緻耐用。而我喜歡CP值高的東西,便宜好用,壞了或是想換都可以再買不心疼。百貨公司我一年去不到幾次,有去的話最常逛的是美食街,我沒什麼物慾,也不買精品、對精品沒研究所以真的不知道行情。我的精品包約2-3個大多是先生贈與,但都是5年前甚至更早送的,這翻一下貼文應不難發現。一開始的銀飾他說在蝦皮買的3000元,對於不知道品牌的我來說就是一條羽毛造型項鍊,就如同如果不知道克羅心,它充其量就是一條普通的十字架項鍊,你跟我說夜市可以買到我也會相信。
5、我真的不知情嗎?
這個問題真的用點腦,請問我如果知情,我會讓他鋌而走險,把我自己逼到現在這步田地嗎?我們原本雙薪的薪資就過著還算是有品質的生活,我何必讓他去冒這個險讓自己承擔現在的狀況?我現在面臨的是什麼狀況你真的了解嗎?我有父母、有公婆、有小孩要照顧,還有輿論壓力要面對,除了我媽還有在上班外,其他人沒有任何經濟來源,所以等於我要一肩扛起家中經濟,現在工作沒了、團購不能做了、代購也飛不了了、業配也沒辦法接了,我沒有任何經濟來源了!但我接下來要面對的是生活費、律師費、賠償金等。試問,如果是你,你會在知情的狀況下讓另一半去做這些事嗎?本來可以兩個人一起分擔的事情,全都變成我一個人概括承受了。
6、我出國花我自己賺的錢怎麼了嗎?
我說他讓我去,是他「照顧小孩」讓我隻身出國。他如果不願意自己照顧小孩,我沒辦法出國。甚至他原本要出國的費用都是我出的!我至少同時做三份工作賺錢,累的跟狗一樣,我不能花錢去休息一下嗎?我有正職工作、也接團購、還做代購,因為我先生一年多沒工作了,他沒收入由我一肩扛起家中生計。
7、你說我要切割?講話前先動動腦。
如果真要切割,我他媽撇清一切,訴請離婚帶走小孩重新生活就好,我自己就有能力賺錢養小孩,我何必留下面對承擔?一走了之我不用面對照顧他的年邁父母、不用面對接下來的官司、異樣眼光、律師費、高額賠償金。我可以全部丟下,但抱歉我做不到!身為一個老公,孩子的爸爸,他一直扮演著負責任的角色。但他做錯事是事實,我除了陪他面對以外,為他做錯的事一起贖罪,我沒有其他的想法。但至於他為什麼會犯這種錯誤,因為我在不知情的情況下突然聯絡不上他,一直到現在我還沒辦法跟他見面,不然我比任何人都想知道他為什麼要這麼做!為什麼要親手毀滅我們的人生?
8、我不裝可憐、不討拍、不逃避、不推卸,我站出來面對
雖然我不是什麼咖,但是我也需要對那些信任我們的網友負責。你們要怎麼批評指教我都虛心接受,這也是我聲明稿沒有關留言的原因!我願意接受所有外界的評論,因為我的先生就是做錯了!即便我對於配偶行為毫不知情,卻也責無旁貸。身為夫妻,我沒有善盡妻子職責去約束他的行為,引領他走正確的路,我非常失職。
9、很多人留言叫我不要再開團了,請問憑什麼?
我目前確實沒有打算再開團,因為現在的狀況我也擔心影響廠商。自己主動告知無法繼續合作。但我從2021年根本完全沒人知道我是誰的時候就在經營團購、代購,只是因為漸漸的追蹤人數越來越多,開始有廠商來找合作,才開始慢慢轉型成限動團購。並不是全部都靠你們口中所謂的「粉絲」賺錢,我原本就有我自己的客源。我一直以來不稱為粉絲,稱網友,因為我不覺得自己是什麼網紅,除了自己的小圈子外,到底誰認識我們啦!我們什麼咖都不是!要不是新聞為了炒作及流量,把我們全部人綁在一起,到底誰會知道我們?我對深受此事影響的人感到愧疚及抱歉。
10、我唯一只有一個請求,請不要傷害我的孩子。
不論是言語還是人身安全。我可以選擇老公,但孩子卻不能選擇父母!他們是無辜的。我老公羈押當中你們沒有宣洩出口,我來代替他承受,但請不要讓我的孩子受到傷害,拜託了。我不會關閉任何社群逃避,我即便現在只有自己一人,我也會站出來面對。
{PLAYICON}
{PLAYICON}
{PLAYICON}