重量級ETF成分股換股出爐 0050新增萬海 貨櫃三雄再度回歸
2025-03-08 22:16
- 小
- 中
- 大
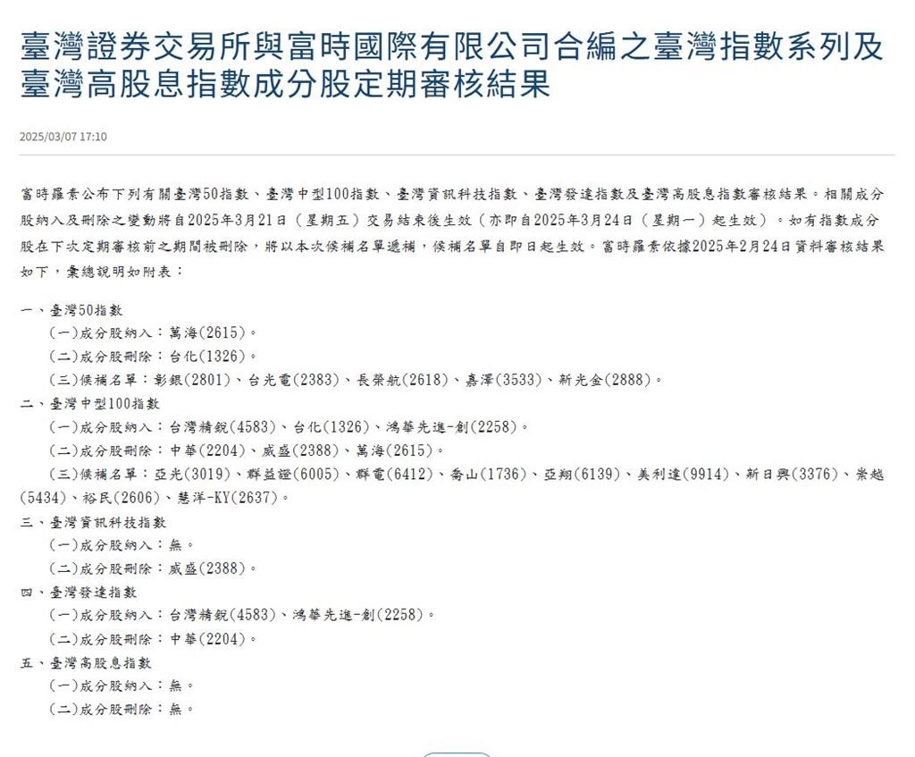
財經中心/綜合報導2025年首波重量級ETF季度調整出爐,臺灣指數公司公告富時羅素系列指數季度調整結果,包括小資族最愛的追蹤臺灣50指數的元大台灣50(0050)和富邦台50(006208)成分股,將新增萬海(2615),同時也刪除台化(1326),自3月24日起生效,另外,彰銀(2801)、台光電(2383)、長榮航(2618)、嘉澤(3533)、新光金(2888)共6檔則納入候補名單。
財經中心/綜合報導
2025年首波重量級ETF季度調整出爐,臺灣指數公司公告富時羅素系列指數季度調整結果,包括小資族最愛的追蹤臺灣50指數的元大台灣50(0050)和富邦台50(006208)成分股,將新增萬海(2615),同時也刪除台化(1326),自3月24日起生效,另外,彰銀(2801)、台光電(2383)、長榮航(2618)、嘉澤(3533)、新光金(2888)共6檔則納入候補名單。
富時羅素系列指數季度調整審查,包含「臺灣50指數」、「臺灣中型100指數」、「臺灣資訊科技指數」、「臺灣發達指數」、以及「臺灣高股息指數」通通納入定期審核,除了「臺灣50指數」外,在「臺灣中型100指數」新增成分股的部分,包括台灣精銳(4583)、台化(1326)、鴻華先進-創(2258),刪除成分股包括中華(2204)、威盛(2388)、萬海(2615),另外,亞光(3019)、群益證(6005)、群電(6412)、喬山(1736)、亞翔(6139)、美利達(9914)、新日興(3376)、崇越(5434)、裕民(2606)、慧洋-KY(2637)則納入候補名單。

而0052富邦科技追蹤「臺灣資訊科技指數」部分,沒有新增成分股,僅刪除一檔威盛(2388);在「臺灣發達指數」上,成分股新增台灣精銳(4583)、鴻華先進-創(2258),刪除中華(2204);最後在「臺灣高股息指數」部分,沒有新增也沒有刪除成分股。
倍受159萬股民青睞的元大台灣50(0050)、富邦台50(006208),光這兩檔重量級市值ETF,成份股調整後,貨櫃三雄再度齊聚,回歸成分股,但卻刪除台化(1326),等於台塑四寶獨缺一寶。
《民視新聞網》提醒您:內容僅供參考,投資人於決策時應審慎評估風險,並就投資結果自行負責。
{PLAYICON}
{PLAYICON}
{PLAYICON}