加密貨幣高風險?富邦虛擬資產ETF幫分憂
2025-01-17 18:30
- 小
- 中
- 大
財經中心/綜合報導比特幣自川普當選後上演慶祝行情,價格屢創新高,虛擬資產因此受到全球市場高度關注。富邦證券近期上架美國、英國、德國、香港等四個市場總計百檔虛擬資產ETF標的,涵蓋市場為業界最多。投資人透過虛擬資產ETF進行投資,不需要直接持有加密貨幣,即可參與虛擬資產市場,輕鬆掌握虛擬資產的成長潛力。
財經中心/綜合報導
比特幣自川普當選後上演慶祝行情,價格屢創新高,虛擬資產因此受到全球市場高度關注。富邦證券近期上架美國、英國、德國、香港等四個市場總計百檔虛擬資產ETF標的,涵蓋市場為業界最多。投資人透過虛擬資產ETF進行投資,不需要直接持有加密貨幣,即可參與虛擬資產市場,輕鬆掌握虛擬資產的成長潛力。
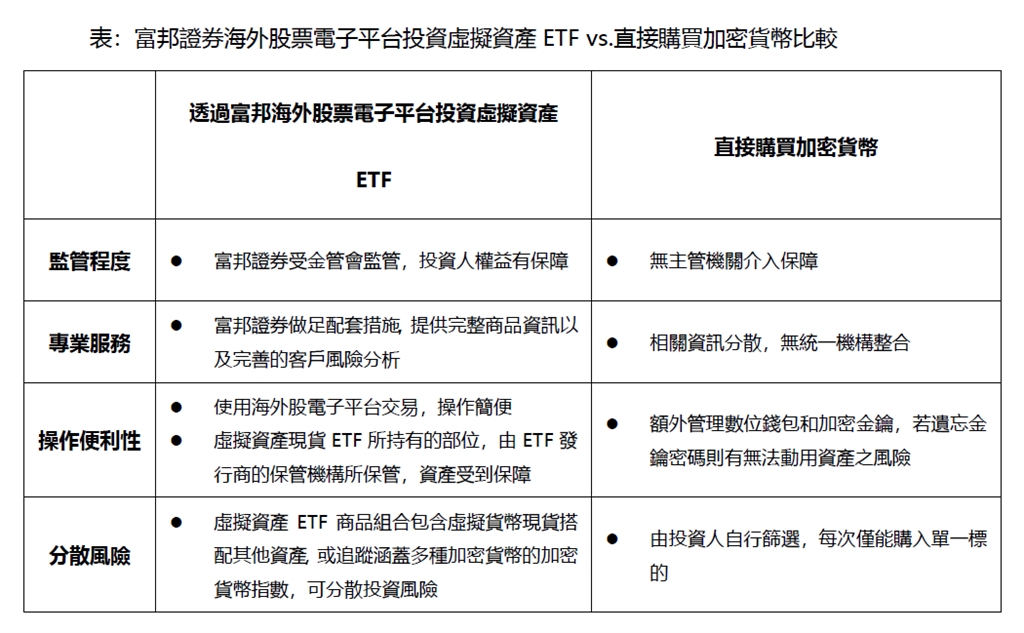
富邦證券表示,透過海外股票電子平台投資虛擬資產ETF,交易透明、合規,比直接投入虛擬貨幣市場更安全、有保障。配合新商品上架,富邦證券已完成對同仁的商品資訊及風險管理等一系列完整訓練課程,力求第一線營業同仁能提供客戶專業的服務。另外,虛擬資產ETF商品組合包含虛擬貨幣現貨搭配其他資產,或追蹤涵蓋多種加密貨幣的加密貨幣指數,可有效分散投資風險,降低單一標的漲跌帶來的波動風險。富邦證券也提醒,虛擬貨幣市場波動較大,投資人應確實評估自身風險承受度,審慎投資。

此外,虛擬資產ETF所持有的部位,由ETF發行商的保管機構保管,投資人無需額外管理數位錢包或虛擬貨幣的交易帳戶。只要投資人開立富邦證券海外股票交易帳戶,並符合專業投資人資格,即可透過海外股票電子平台下單買賣,目前上架的四個市場百檔虛擬資產ETF標的,也同時享有富邦證券手續費免低收優惠。
《民視新聞網》提醒您:內容僅供參考,投資人於決策時應審慎評估風險,並就投資結果自行負責。
【原文出處】:加密貨幣高風險?富邦虛擬資產ETF幫分憂
{PLAYICON}
{PLAYICON}
{PLAYICON}