法官涉替詐團藏不法所得被停職 又遭控「商業詐騙」搶上櫃公司經營權
2024-12-03 12:00
- 小
- 中
- 大
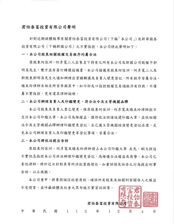
財經中心/綜合報導今年5月因替詐騙集團藏匿不法所得遭停職的橋頭地院法官石育恩,這回被芝麻街美語母公司新華國泰、君怡泰富兩名何姓負責人指控"商業詐騙"!委任律師表示,9月中,石育恩夥同另外4人遊說,只要讓他們入主,就讓新華泰富股價上百,何姓負責人信以為真、更改負責人,但至今半毛錢都沒拿到,今天律師按鈴提告詐欺。不過隨後君怡泰富投資公司發出聲明指出,雙方股權轉讓交易程序均屬合法,只是原股東拒不交付公司印鑑大章,為維護公司權益,依法訴請返還印鑑大章,並變更登記在案,對前任原股東將提加重誹謗及誣告等刑事告訴。
財經中心/綜合報導
今年5月因替詐騙集團藏匿不法所得遭停職的橋頭地院法官石育恩,這回被芝麻街美語母公司新華國泰、君怡泰富兩名何姓負責人指控"商業詐騙"!委任律師表示,9月中,石育恩夥同另外4人遊說,只要讓他們入主,就讓新華泰富股價上百,何姓負責人信以為真、更改負責人,但至今半毛錢都沒拿到,今天律師按鈴提告詐欺。不過隨後君怡泰富投資公司發出聲明指出,雙方股權轉讓交易程序均屬合法,只是原股東拒不交付公司印鑑大章,為維護公司權益,依法訴請返還印鑑大章,並變更登記在案,對前任原股東將提加重誹謗及誣告等刑事告訴。

商業詐騙求助無門,新華國泰跟君怡泰富兩名何姓負責人,委託律師到北檢按鈴提告!律師楊美玲表示,前法官石育恩塑造政大優秀菁英優秀團隊形象,告訴被害人說,他們可以讓新華泰富上漲到一百元以上,讓被害人非常心動。被告的前法官就是他,今年5月被查出,替詐騙集團藏匿不法所得、遭到停職的前橋頭地院法官石育恩!

但隨後君怡泰富投資公司發出聲明指出,雙方股權轉讓交易程序均屬合法,只是原股東拒不交付公司印鑑大章,為維護公司權益,依法訴請返還印鑑大章,並變更登記在案,對前任原股東將提加重誹謗及誣告等刑事告訴。也呼籲社會大眾不要被誤導。

{PLAYICON}
{PLAYICON}
{PLAYICON}