遭控投資詐騙1740萬! 品冠6點聲明反擊提告:被數名黑衣人施壓
2024-09-16 12:22
- 小
- 中
- 大
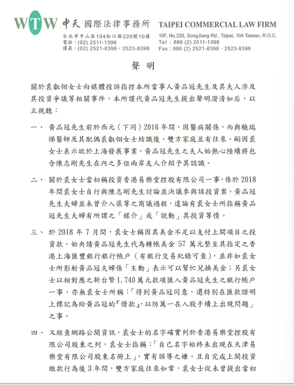
即時中心/陳思妤報導歌手品冠和妻子被控詐欺,遭到裘姓醫師娘指在他們牽線下認識某香港公司老闆,進而將1740萬元台幣匯到品冠的帳戶,由品冠代為轉帳美金到香港。對此,品冠今(16)日透過律師發出6點聲明,自爆被數名黑衣人施壓,並強調預計今日即對涉及誹謗、恐嚇取財及洩漏個資等提出刑事告訴。
即時中心/陳思妤報導
歌手品冠和妻子被控詐欺,遭到裘姓醫師娘指在他們牽線下認識某香港公司老闆,進而將1740萬元台幣匯到品冠的帳戶,由品冠代為轉帳美金到香港。對此,品冠今(16)日透過律師發出6點聲明,自爆被數名黑衣人施壓,並強調預計今日即對涉及誹謗、恐嚇取財及洩漏個資等提出刑事告訴。
品冠和妻子被控詐欺,今天透過律師發出聲明駁斥,強調並沒有說動投資,也沒有推卸責任、避而不見,還說是2021年被裴女士惡意設局,遭到數名黑衣人男子施壓,要求交付1740萬元,並指控對方在2023年5月到8月期間不斷施壓跟騷擾,包括委請律師數度發函指控品冠涉嫌詐欺取財,但品冠均已委請律師回覆。此外,還透過中國媒體對品冠夫婦惡意報導,今年6月還有一名全身刺青之男子,已行騙管理員與品冠有約之方式成功上樓至品冠住宅。
聲明更批,品冠以多次竟告對方切勿為達目的不擇手段,但對方一意孤行,還透過媒體詆毀品冠夫婦,所以品冠無法再坐視及容忍,即刻將對對方涉及包括誹謗、恐嚇取財、違反個資法等不法行為,向北檢提出刑事告訴,盼事實真相透過司法程序得以盡速還原,以維護自身聲譽及合法權益。



《民視新聞網》提醒您:「任何人在依法被判決有罪確定前,均應推定為無罪」
《民視新聞網》提醒您:不良行為,請勿模仿!
【看更多】楊小黎.楊子儀.馬力歐 主演《錢不是我的》單元劇線上看
{PLAYICON}
{PLAYICON}
{PLAYICON}