建商推早鳥購屋即贈「1家電」!屋主嘆「根本沒賺」反吃虧…內行揭業者2用意
2024-06-12 17:59
- 小
- 中
- 大
生活中心/郭嘉柔報導許多建商為了提升民眾的購屋意願,主動調降價格或是贈送家具、家電。近期,有一名網友透過知名論壇分享,不久前入手了一個建案,獲得2台知名日廠的室外機,於是請3家冷氣空調公司報價室內機及安裝的費用,沒想到最後還是得花上近8萬元,讓他無奈直呼「一點賺的感覺都沒有。」,同時也好奇「為什麼建商只送冷氣室外機,而不連室內機一起送呢?」。貼文曝光後,隨即引發大票人熱議。
生活中心/郭嘉柔報導
許多建商為了提升民眾的購屋意願,主動調降價格或是贈送家具、家電。近期,有一名網友透過知名論壇分享,不久前入手了一個建案,獲得2台知名日廠的室外機,於是請3家冷氣空調公司報價室內機及安裝的費用,沒想到最後還是得花上近8萬元,讓他無奈直呼「一點賺的感覺都沒有。」,同時也好奇「為什麼建商只送冷氣室外機,而不連室內機一起送呢?」。貼文曝光後,隨即引發大票人熱議。

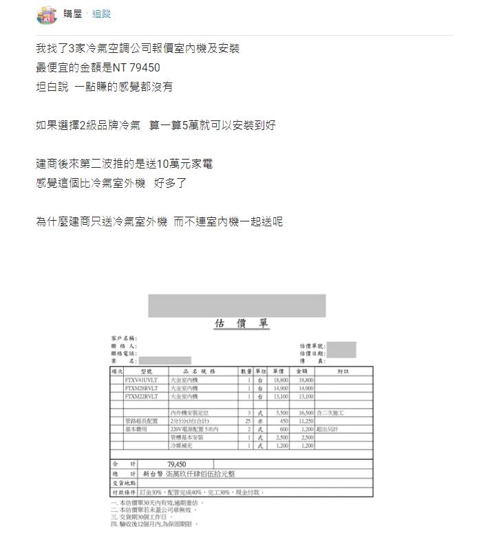
近期,有一名網友在《Dcard》上,以「為什麼建商只送冷氣室外機,不連室內機一起送?」為題發文表示,自己剛買下一個建案,由於業者當初針對早鳥買主,祭出購屋送知名日本大廠室外機的活動,於是原PO獲得了2台室外機。他找了3家冷氣空調公司,報價室內機與安裝費用,發現最便宜的也要花上7萬9450元,這讓原PO無奈地說「坦白說,一點賺的感覺都沒有。」。原PO直言,當初如果選擇2級品牌冷氣,算一算只需要5萬就可以安裝到好,就算業者送了室外機也根本沒省到。

在第二波活動中,建商改送買主10萬元的家電,原PO發現後也覺得新活動比送冷氣室外機還好很多。對此,他好奇的問「為什麼建商只送冷氣室外機,而不連室內機一起送呢?」。貼文曝光後,隨即吸引大票網友熱議表示,「快賣光才這樣吧,難賣的話,建商才會送更多吧」、「賣不好才會送家電裝潢」、「大開眼界了,當年我的建商送大金1:4,現在只送室外機....」、「噱頭而已,我是直接折抵房價」、「因為室外機才有利潤可賺啊,傻傻的。」。

還有遇過類似經驗的人分享,「我上次這樣問建商,他回我因為每個客人要求的室內機機能都不同,有壁掛的,有吊隱的,噸數也有差,所以不送」、「因為建商都是一次去談大量的價格,室外機就買一種規格可以因應二房或三房,但室內機規格就要分更細了,所以乾脆就說送室外機好聽又省的麻煩,我的建商也是只送室外機…. 貴的是室內機」、「這麼剛好我的建商也是送大金的室外機,但我們是全社區都送室外機,理由是要統一大樓外觀」、「送室外機會一併安裝,避免住戶亂裝影響外觀」、「室內機要配合裝潢啊,有些人有隱藏式比較好看,有些人覺得壁掛清洗方便。」。
{PLAYICON}
{PLAYICON}
{PLAYICON}