鴻海旗下京鼎被駭後 PCB廠恩德科技重訊:遭駭客攻擊
2024-01-18 18:01
- 小
- 中
- 大
財經中心/楊思敏、嚴凱 台北報導台廠資安事件頻傳,除了鴻海旗下的半導體設備大廠京鼎網站被駭,精密加工設備廠商恩德科技也發重訊,揭露部分系統被駭客攻擊。資安專家表示,其實科技公司資安攻擊事件,層出不窮,尤其疫情以來,許多人改成遠距辦公,導致企業連網露出弱點。
財經中心/楊思敏、嚴凱 台北報導
台廠資安事件頻傳,除了鴻海旗下的半導體設備大廠京鼎網站被駭,精密加工設備廠商恩德科技也發重訊,揭露部分系統被駭客攻擊。資安專家表示,其實科技公司資安攻擊事件,層出不窮,尤其疫情以來,許多人改成遠距辦公,導致企業連網露出弱點。
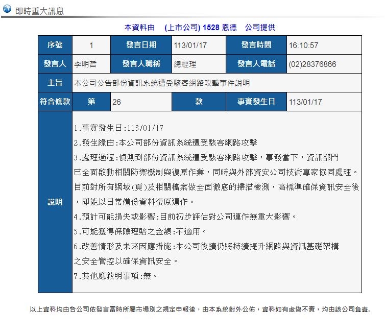
點開網頁,顯示無法連網,精密加工設備商恩德科技,也成了鎖定對象。公司發出重訊,部分資訊系統遭駭客攻擊,全面啟動防禦機制和復原,針對網域、檔案做徹底掃描。目前對公司運作無重大影響。台廠資安攻擊事件接連發生,也引起各界關注,網路資安的控管。
台科大資安研究與教育中心主任查士朝:「(過去)網路其實大部分是斷網的,所以他們也不會花那麼多時間,去做很多安全的一些機制,像之前疫情的關係,造成網路連線了之後,如果還是按照過去的這種使用方式的時候,就會遇到一些問題。」

上市櫃公司資安事件頻傳,2021年主管機關修正規定,一旦發生必須即時發出重訊。其實,曾經被駭的科技廠不在少數,像是廣達曾被勒索5000萬美元,鴻海、仁寶、技嘉、微星、宏碁、研華,都有過類似狀況。2018年,台積電也曾被攻破內網,病毒感染生產機台,短短3天就造成25.96億元損失,當時引起軒然大波。

查士朝:「在生產的過程裡面,我的機台被人家入侵,造成說我停擺的時候損失很大,那這個當然他們會注意,但是如果是網路的網站,他們可能影響不大,他們可能就沒那麼注意。」
資安專家分析,如果科技業或製造業,大量運用智慧生產,機台的資安更重要,否則一旦被駭,就可能影響營運。另外,新冠疫情以來,許多人改成遠距辦公,連網方式改變,也意外讓駭客有機可趁,提醒企業隨時加強資安維護才是上策。
【原文出處】:鴻海旗下京鼎被駭後 PCB廠恩德科技重訊:遭駭客攻擊
{PLAYICON}
{PLAYICON}
{PLAYICON}