以為住在法院...他曬社區「罰款規章」最貴罰千元 網掀兩派論戰!
2022-09-24 22:25
- 小
- 中
- 大
生活中心/李明融報導在台灣居住在社區大樓裡,往往都會有社區委員會共同維護社區的秩序和設施的管理,也會列出相關規定要社區居民一同遵守。不過一名男子在社群平台上PO出社區管委會的規章,若違反就會有500至1000元的罰款,看到社區共有11條相關規定罰款,儘管原PO沒被罰到錢他也苦笑,「我以為我住在法院裡」,不過貼文一出,網友有不同的回應。
生活中心/李明融報導
在台灣居住在社區大樓裡,往往都會有社區委員會共同維護社區的秩序和設施的管理,也會列出相關規定要社區居民一同遵守。不過一名男子在社群平台上PO出社區管委會的規章,若違反就會有500至1000元的罰款,看到社區共有11條相關規定罰款,儘管原PO沒被罰到錢他也苦笑,「我以為我住在法院裡」,不過貼文一出,網友有不同的回應。

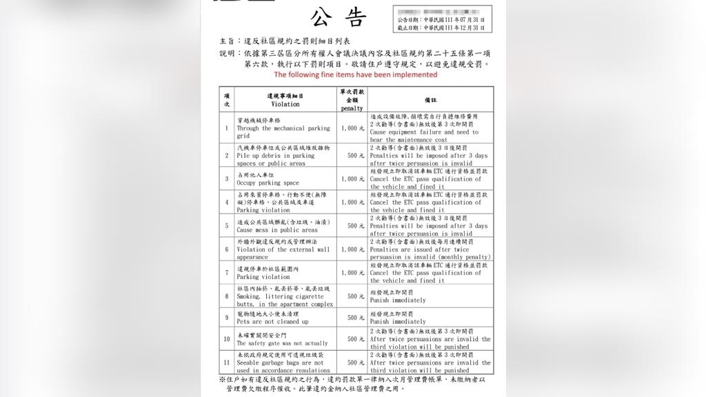
原PO在「爆料公社公開版」臉書社團中PO文,貼出自己居住的社區的相關規章,照片中可以看到社區共有11條相關規定,像是「穿越機械停車格 罰款1000元」、「造成公共區域髒亂 罰款500元」、「未確實關閉安全門 罰款500元」等條款。讓原PO覺得社區規定似乎非常多,內文詢問「有誰家的社區罰款比我家多的?」,並自嘲以為自己住在法院。不過原PO有表示自己的生活習慣良好,因此並未違反相關規定,只是看到忍不住想吐槽。
貼文一出,網友有正反不同意見,有人認為有這些規定代表這樣管委會有認真在做事,「支持管委會有在做事,這個社區不錯」、「撇開合不合法不說,會罰款的項目看起來沒有什麼太大問題,相對的居住品質和住戶素質也都會有所提升」、「規定內容大多都是生活素養啦」、「住戶只要有基本的道德素養,這些罰款就跟住戶完全扯不上邊了」;不過也有網友認為管委會似乎管理太過嚴謹,「社區管委會權力升天了」、「新大樓規舉一堆,通常都要磨很多年。買舊一點的,該吵的都吵完了,再吵也沒多少問題」、「還是住無管理的比較自由,這就是我討厭社區的地方,繳管理費還要被拘束」。
{PLAYICON}
{PLAYICON}
{PLAYICON}